“第十届全国试剂与应用技术交流会”暨“国药杯”科技论文颁奖活动于2016年11月2日在广东工业大学成功举行。本届会议围绕“试剂品类和技术发展与实验室危险化学品管理“的主题,研讨我国试剂行业的技术及发展;围绕实验室危险化学品事故等热点问题进行研讨,提出危险化学品事故危机的解决方案,力求推进试剂行业的发展。
为促进化学试剂的快速发展,更好的呈现试剂产业成果,激发科研工作者的研究热情,国药集团化学试剂有限公司特别赞助了本届论文评比活动。共有来自全国22所重点高校、优秀企业、科研院所中的50余位科研人员、教师、学生积极参与了会议论文撰写,择优收录54篇论文摘要。试剂领域专家组成评审团对论文墙报进行现场评选。经过专家们的讨论、研究和评议,共评选出30名获奖作者。其中:一等奖8名,二等奖10名,三等奖12名,入选优秀稿件将推荐到《化学试剂》期刊优先发表。
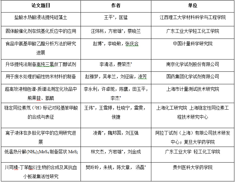
获奖名单如下:
一等奖:

二等奖:

三等奖:

颁奖典礼在热烈的掌声中结束,颁奖嘉宾对科研工作者取得的丰硕成果表示祝贺,并且希望他们再接再厉,为化学试剂的发展做出新的贡献。与会嘉宾普遍认为这是极具专业内涵、极有特色、极为成功的一次试剂论坛交流会,它为全体与会者搭建了一个良好的学习与交流的平台。
会议主办方向论文获奖作者表示衷心的祝贺,同时希望作者能够尽快完善全文,登录中文核心期刊《化学试剂》官方投稿系统www.chinareagent.com.cn进行在线投稿,将优秀稿件及时分享给大家,获奖文章将优先送审、优先发表,并免审稿费。
最后,衷心的感谢所有的参会嘉宾,并希望大家一如既往的支持《化学试剂》期刊,以化学试剂行业的发展和需求为宗旨,推动化学试剂的发展与创新。真诚地希望试剂行业的科研人员与企业积极投稿,将该领域最具前沿信息的高水平文章分享给大家。
《化学试剂》编辑部
2016年11月
