导读含汞试剂在环境监测行业的使用还是不少的,如《水质 化学需氧量的测定 重铬酸盐法(HJ 828—2017)》、水质 氨氮的测定 纳氏试剂分光光度法(HJ 535-2009)》、《环境空气和废气 氨的测定 纳氏试剂分光光度法(HJ 533-2009)》、《环境空气 二氧化硫的测定 四氯汞盐吸收-副玫瑰苯胺分光光度法(HJ 483—2009)》等。
《关于消耗臭氧层物质的蒙特利尔议定书》将四氯化碳列入了“作为实验室和分析用途的化学试剂”的淘汰范围,水中石油类的分析方法就开始进行彻底改变。日前,《关于汞的水俣公约》正式实施,虽然对于含汞类试剂作为实验室和分析用途没有明确禁止,但也许随着公约进一步修订,含汞类试剂也会被纳入淘汰范围。
含汞试剂在环境监测行业的使用还是不少的,如《水质 化学需氧量的测定 重铬酸盐法(HJ 828—2017)》、《水质 氨氮的测定 纳氏试剂分光光度法(HJ 535-2009)》、《环境空气和废气 氨的测定 纳氏试剂分光光度法(HJ 533-2009)》、《环境空气 二氧化硫的测定 四氯汞盐吸收-副玫瑰苯胺分光光度法(HJ 483—2009)》、《固定污染源排气中氯化氢的测定 硫氰酸汞分光光度法(HJ/T 27-1999)》、《大气降水中氯化物的测定 硫氰酸汞高铁光度法(GB 13580.9-92)》等等。
《水质 氨氮的测定 纳氏试剂分光光度法(HJ 535-2009)》是目前广泛采用的一种氨氮测定方法,此方法被用于饮用水、地表水和废水中氨氮的测定。其原理为:以游离的氨或铵离子等形式存在的铵氮与纳氏试剂反应生成黄棕色络合物,该络合物的色度与铵氮的含量成正比,可用目视比色和分光光度法测定。目视比色法测定时,最低检出浓度为0.2mg/L,上限浓度为2 mg/L;分光光度法测定时,最低检出浓度为0.05 mg/L,上限浓度为2 mg/L。
其中,纳氏试剂的配置需要用到含汞试剂,标准方法中给出了两种配法:
配法1:取2.50g HgCl2 (HgCl2分子量:271;Hg的分子量:200)定容100ml ,取1.5ml,对应HgCl2的质量为0.0375g,对应Hg的质量为0.0277g。
配法2:10g HgI2(HgI2分子量:454) 定容100ml,取1.0ml,对应HgI2的质量为0.1g,对应Hg为0.0441g。
目前,此方法被广泛应用于全国的省、市、县级环境监测站、第三方检测机构和工业企业中。我国共有各类环境监测站4000余家,第三方环境监测机构2000余家,工业企业数量更多,如果按照每个机构每个月分析200个样品,则每年汞消耗量为400-600kg。
无论是保护环境的角度还是从长远考虑,选择一种可替代此标准的方法都是一种不错的选择。目前可替代的方法包括:
水质 氨氮的测定 流动注射-水杨酸分光光度法(HJ 666-2013)
水质 氨氮的测定 连续流动-水杨酸分光光度法(HJ 665-2013)
水质 氨氮的测定 蒸馏-中和滴定法(HJ 537-2009 )
水质 氨氮的测定 水杨酸分光光度法(HJ 536-2009 )
水质 氨氮的测定 气相分子吸收光谱法(HJ/T 195-2005 )
其中,气相分子吸收光谱法的原理为:水样在 2%~3%酸性介质中,加入无水乙醇煮沸除去亚硝盐等干扰,用次溴酸盐氧化剂将氨及铵盐(0~50μg)氧化成等量亚硝酸盐,以亚硝酸盐氮的形式采用气相分子吸收光谱法测定氨氮的含量。
由于自动化程度高、测量速度快、试剂毒性小等原因,气相分子吸收光谱法受到了越来越多用户的青睐,当然气相分子吸收光谱仪比分光光度计要贵,也是很多用户拒绝此种方法的原因之一,但此类方法不失为一种很好的选择。
关于汞的水俣公约(中文本)
导读本公约的目标是保护人体健康和环境免受汞和汞化合物人为排放和释放的危害。
本公约缔约方,
认识到鉴于汞可在大气中作远距离迁移、亦可在人为排入环境后持久存在、同时有能力在各种生态系统中进行生物累积、而且还可对人体健康和环境产生重大不利影响,此种化学品已成为全球关注问题,
回顾联合国环境规划署理事会在其2009年2月20日第25/5号决定中要求各方着手采取国际行动,对汞实行高效率的、有成效的和连贯一致的管理,
回顾标题为《我们希望的未来》的联合国可持续发展大会成果文件第二百二十一段,其中呼吁各方成功地完成为拟定一项具有法律约束力的全球性汞文书进行的谈判工作,以期应对汞对人体健康和环境构成的风险,
回顾联合国可持续发展大会重申了《关于环境与发展的里约宣言》中所阐明的各项原则,其中除其他外包括共同但有区别的责任的原则,并确认各国各自的国情和能力彼此不同,同时亦确认需要在全球范围内采取应对行动,
意识到特别是在发展中国家,因人口中的脆弱群体接触汞而引发的各种健康问题,尤其是对妇女和儿童以及通过她们给子孙后代造成的健康问题,
注意到北极地区的生态系统和当地土著社区因汞的生物放大作用及其传统食物被污染而尤其处于特别脆弱的境地,并对这些土著社区普遍更易受到汞的影响表示关注,
认识到在水俣病方面所汲取的各种重大教训,特别是因汞污染而对健康和环境产生的严重影响,并认识到需要确保对汞实行妥善的管理,防止此类事件未来再度发生,
强调提供财政、工艺和技术、以及能力建设诸方面的支持十分重要,特别是应向发展中国家和经济转型国家提供此种支持,以便增强对汞实行管理的国家能力并促进有效地执行本公约,
还认识到世界卫生组织为保护人体健康免受汞相关影响而开展的各项活动、以及各项相关的多边环境协定在此方面发挥的作用,特别是其中的《控制危险废物越境转移及其处置巴塞尔公约》(以下简称《巴塞尔公约》)和《关于在国际贸易中对某些危险化学品和农药采用事先知情同意程序的鹿特丹公约》,
认识到本公约同环境与贸易领域内的其他国际公约彼此相辅相成,
强调本公约的任何条文均非意在妨碍任何缔约方依照任何现行国际协定享受其权利和承担其义务,
理解以上所列举的内容并非意在在本公约与其他国际文书之间建立一种等级制度,
注意到本公约不得阻止缔约方根据其在适用的国际法下所承担的其他义务,采取符合本公约条文的额外国内措施,以努力保护人体健康和环境免受汞接触影响,
兹协议如下:
第一条 目标
本公约的目标是保护人体健康和环境免受汞和汞化合物人为排放和释放的危害。
第二条 定义
就本公约而言:
(一)“手工和小规模采金业”系指由个体采金工人或资本投资和产量有限的小型企业进行的金矿开采;
(二)“最佳可得技术”系指在考虑到某一特定缔约方或该缔约方领土范围内某一特定设施的经济和技术因素的情况下,在防止并在无法防止的情况下减少汞向空气、水和土地的排放与释放以及此类排放与释放给整个环境造成的影响方面最为有效的技术。在这一语境下:
1.“最佳”系指在实现对整个环境的高水平全面保护方面最为有效;
2.“可得”技术,就某一特定缔约方和该缔约方领土范围内某一特定设施而言,系指其开发规模使之可以在经济上和技术上切实可行的条件下,在考虑到成本与惠益的情况下,应用于相关工业部门的技术——无论上述技术是否应用或开发于该缔约方领土范围内,只要该缔约方所确定的设施运营商可以获得上述技术;以及
3.“技术”系指所采用的技术、操作实践,以及设备装置的设计、建造、维护、运行和退役方式。
(三)“最佳环境实践”系指采用最适宜的环境控制措施与战略的组合;
(四)“汞”系指元素汞(Hg(0),化学文摘社编号:7439976);
(五)“汞化合物”系指由汞原子和其他化学元素的一个或多个原子构成、且只有通过化学反应才能分解为不同成分的任何物质;
(六)“添汞产品”系指含有有意添加的汞或某种汞化合物的产品或产品组件;
(七)“缔约方”系指同意受本公约约束,且本公约已对其生效的国家或区域经济一体化组织;
(八)“出席会议并参加表决的缔约方”系指出席缔约方会议并投出赞成票或反对票的缔约方;
(九)“原生汞矿开采”系指以汞为主要获取材料的开采活动;
(十)“区域经济一体化组织”系指由某一特定区域的主权国家组成的组织,其成员国已将本公约所辖事项的处理权限让渡于它,且它已按照其内部程序正式获得签署、批准、接受、核准或加入本公约的授权;以及
(十一)“允许用途”系指缔约方任何符合本公约规定的汞或汞化合物用途,其中包括但不限于那些符合第三、四、五、六和七条规定的用途。
第三条 汞的供应来源和贸易
一、就本条文而言:
(一)“汞”包含汞含量按重量计至少占95%的汞与其他物质的混合物,其中包括汞的合金;以及
(二)“汞化合物”系指氯化亚汞(亦称甘汞)、氧化汞、硫酸汞、硝酸汞、朱砂矿石和硫化汞。
二、本条文之规定不得适用于:
(一)拟用于实验室规模的研究活动或用作参考标准的汞或汞化合物用量;或
(二)在诸如非汞金属、非汞矿石、或包括煤炭在内的非汞矿产品、或从此类材料中衍生出来的产品中存在的、属于自然生成的痕量汞或汞化合物、以及在化学产品中无意生成的痕量汞;或
(三)添汞产品。
三、每一缔约方均不得允许进行本公约对其生效之际未在其领土范围内进行的原生汞矿开采活动。
四、每一缔约方应只允许本公约对其生效之际业已在其领土范围内进行的原生汞矿开采活动自本公约对其生效之日后继续进行最多15年。在此期间,源自此种开采活动的汞应当仅用于依照第四条生产添汞产品、依照第五条采用的生产工艺、或依照第十一条对汞进行的处置,而且所采用的作业方式不得导致汞的回收、再循环、再生、直接再使用或用于其他替代用途;
五、各缔约方均应当:
(一)努力逐个查明位于其领土范围内的50公吨以上的汞或汞化合物库存、以及那些每年出产10公吨以上库存的汞供应来源;
(二)采取各种措施,确保只要缔约方查明氯碱设施的退役过程中出现过量的汞,便应当依照第十一条第三款第一项中所阐明的环境无害化管理准则对之加以处置,而且所采用的处置方式不得导致汞的回收、再循环、再生、直接再使用或用于其他替代用途。
六、任何缔约方均不得允许汞的出口,除非:
(一)出口至某一业已向出口缔约方出具书面同意的缔约方,而且仅应用于以下目的:
1.进口缔约方在本公约下获准的某种允许用途;或
2.依照第十条的规定进行环境无害化临时储存;或
(二)出口至某一业已向出口缔约方出具书面同意、包括以下情况证明的非缔约方:
1.该非缔约方已采取了确保人体健康和环境得到保护、而且确保第十条和第十一条的规定得到遵守的措施;以及
2.此种汞将仅用于本公约允许缔约方使用的用途,或用于依照第十条的规定进行环境无害化的临时储存。
七、出口缔约方可凭借进口缔约方或非缔约方向秘书处发出的一般性通知作为第六款所规定的书面同意。此种一般性通知中应当列明进口缔约方或非缔约方表明其同意进口的任何条款和条件。该缔约方或非缔约方可随时撤销这一通知。秘书处应当保存一份记录此种通知书的公共登记簿。
八、任何缔约方均不得允许从它将提供书面同意的非缔约方进口汞,除非该非缔约方已提供了证书,表明所涉及的汞并非来自第三款或第五款第二项规定不允许使用的来源。
九、依照第七款发出一般性同意通知的缔约方可决定不适用第八款的规定,但条件是该缔约方对汞的出口实行一系列综合限制措施、而且亦在其本国内采取措施,确保对所进口的汞实行环境无害化的管理。所涉缔约方应当向秘书处提供一份此种决定的通知,其中列出介绍说明其所实行的出口限制措施和国内管制措施的信息、以及它从非缔约方进口的汞的数量及来源国的信息。秘书处应当保存一份记录此种通知书的公共登记簿。履行和遵约委员会应当依照第十五条审查和评价此种通知书及其证明资料,并可酌情就此向缔约方大会提出建议。
十、第九款中所列相关程序应当在缔约方大会第二次会议结束之前提供各缔约方使用。其后,这一程序将不再可用,除非缔约方大会以出席会议并参加表决的缔约方用简单多数方式另外作出决定。缔约方在缔约方大会第二次会议结束之前依照第九款提供了一份说明的不在此列。
十一、每一缔约方均应在其依照第二十一条提交的报告中提供表明其已遵守本条文的各项规定的信息。
十二、缔约方大会应当在其第一次会议上就本条文、特别是其中第五款第一项、第六和第八款提供进一步指导,并应确定并通过第六款第二项和第八款所述证明书应列明的相关内容。
十三、缔约方大会应当对贸易中的具体汞化合物是否已损及本公约目标进行评价,并应当审议应否把相关汞化合物列入依照第二十七条所通过的补充附件,从而将之纳入第六和第八款规定的适用范围。
第四条 添汞产品
一、每一缔约方均应采取适当措施,不允许在针对附件A第一部分所列添汞产品明确规定的淘汰日期过后生产、进口或出口此类产品,除非已在附件A中具体规定了例外情况,或所涉缔约方已依照第六条登记了某项豁免。
二、作为第一款的替代办法,缔约方可在批准附件A的某一修正案,或其对之生效时表明它将采取不同的措施或战略来处理附件A第一部分中所列产品。缔约方只有在能够证明它业已把附件A第一部分所列绝大多数产品的生产、进口和出口数量降到最低限度的情况下,方可选择采用这一替代办法,而且还需能够在它向秘书处通知其决定使用这一替代办法时证明它已采取措施或战略来减少未列入附件A第一部分的其他产品中的汞的数量。此外,选择采用这一替代办法的缔约方还应当:
(一)在第一时间向缔约方大会汇报和说明其所采用的措施或战略的情况,包括所减少的具体数量;
(二)采取措施或战略,减少附件A第一部分中所列、尚未达到最低限值的任何产品中的汞的使用数量;
(三)考虑采取补充措施来实现进一步的减少;以及
(四)对于那些业已选择这一替代办法的任何产品类别而言,不具备依照第六条申请豁免的资格。
自本公约开始生效之日起5年之内,作为第八款所规定的审查程序的一部分,缔约方大会应当审查依照本款采取的措施的进展情况及其成效。
三、各缔约方均应按照附件A第二部分中所列规定针对该附件中所列添汞产品采取相关措施。
四、秘书处应根据缔约方所提供的信息,收集和保存有关添汞产品及其替代品的信息,并应向公众提供此种信息。秘书处还应将缔约方提交的任何其他相关信息公之于众。
五、各缔约方均应采取措施,防止将本条所规定的不得生产、进口和出口的添汞产品纳入组装产品。
六、各缔约方均应不鼓励在本公约对其生效之前为用于任何已知用途之外的用途而生产和商业分销添汞产品,除非所涉产品的风险和效益评估结果表明其对环境或人体健康有益。缔约方应当酌情向秘书处提供关于任何此种产品的信息,其中包括所涉产品的环境和人体健康风险及惠益方面的信息。秘书处应当把此种信息公之于众。
七、任何缔约方均可向秘书处提交关于将某种添汞产品列入附件A的提议,其中应列有与该产品无汞替代品的可得性、技术和经济可行性以及环境与健康风险和惠益相关的信息,同时亦应考虑到依照第四款应提供的信息。
八、自本公约生效之日起5年之内,缔约方大会应对附件A进行审查并可考虑根据第二十七条对该附件进行修正。
九、在依照本条第八款对附件A进行的任何审查过程中,缔约方大会至少应考虑到以下事项:
(一)依照第七款提交的任何提议;
(二)依照第四款中提供的信息;以及
(三)缔约方获得在经济上和技术上均为可行的无汞替代品的情况,同时亦考虑到其所涉环境和人体健康风险和惠益。
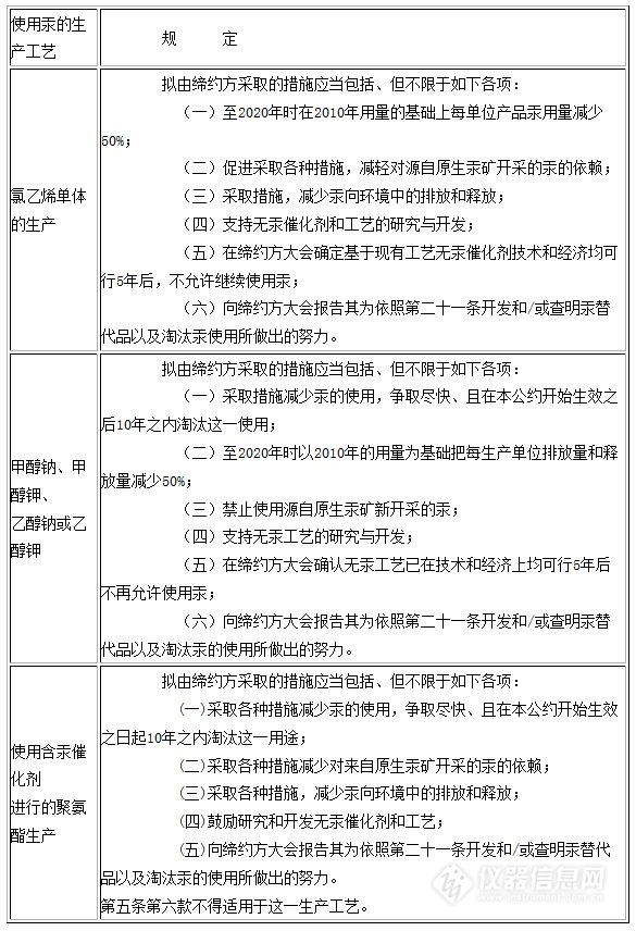
第五条 使用汞或汞化合物的生产工艺
一、就本条文和附件B而言,“使用汞或汞化合物的生产工艺”不得包括使用添汞产品的工艺、添汞产品的生产工艺、以及处理含汞废物的工艺。
二、各缔约方均应采取适当措施,不得允许在附件B第一部分中针对所列各种生产工艺明确规定的淘汰日期过后,在上述工艺中使用汞或汞化合物,除非该缔约方依照第六条登记了某项豁免。
三、各缔约方均应按照附件B第二部分的规定,采取措施限制在其中所列生产工艺中使用汞或汞化合物。
四、秘书处应当在缔约方所提供的信息的基础上收集并保存关于使用汞或汞化合物及其替代品的工艺方面的信息,缔约方亦可提供其他相关的信息,并应由秘书处将这些信息公之于众。
五、拥有一处或多处在附件B所列生产工艺中使用汞或汞化合物的设施的各缔约方均应:
(一)采取措施解决源自上述设施的汞或汞化合物的排放和释放问题;
(二)在其依照第二十一条提交的报告当中,纳入依照本款规定所采取措施的相关信息;且
(三)努力查明其领土范围内将汞或汞化合物用于附件B所列工艺的设施,并自本公约对其生效之日起3年之内向秘书处提交此类设施数量和类型的相关信息,以及上述设施内汞或汞化合物的估计年用量。秘书处应将上述信息公布于众。
六、每一缔约方均不得在本公约对其生效之日前不存在的使用附件B所列生产工艺的设施中使用汞或汞化合物。此种设施不得适用任何豁免。
七、每一缔约方均不鼓励本公约生效之前尚不存在的设施采用任何其他有意添加汞或汞化合物的生产工艺,除非缔约方能够以缔约方大会满意的方式表明所涉生产工艺能够提供重大环境和健康惠益,而且没有任何在技术上和经济上均为可行的无汞替代工艺能够提供此种惠益。
八、鼓励缔约方相互交流以下诸方面的信息:相关的新技术的开发、经济上和技术上可行的无汞替代工艺、以及旨在减少并在可行情况下消除附件B所列生产工艺中汞和汞化合物的使用以及源自上述工艺的汞和汞化合物的排放和释放的可能性措施和技术。
九、任何缔约方均可对附件B提出修正提案,以期把使用汞或汞化合物的生产工艺列入其中。修正提案中应当包括关于无汞替代工艺的可得情况、技术和经济上的可行性、以及环境与健康风险与惠益诸方面的信息。
十、自本公约生效之日起5年之内,缔约方大会应对附件B进行审查,并可考虑根据第二十七条中所规定的程序对该附件进行修正。
十一、在依照第十款审查附件B时,缔约方大会至少应考虑到以下事项:
(一)依照第九款提交的任何提案;
(二)根据第四款提供的信息;以及
(三)相关缔约方在技术上和经济上均为可行的无汞替代工艺的可获得情况,同时亦考虑到所涉环境与健康风险和惠益。
第六条 缔约方提出要求后可以享受的豁免
一、任何国家或区域经济一体化组织均可采用书面通知秘书处的方式,登记一项或多项针对附件A或附件B所列淘汰日期的豁免,以下称为“豁免”:
(一)成为本公约缔约方之际;或者
(二)若有任何添汞产品以修正形式增列入附件A,或有任何使用汞的生产工艺以修正形式增列入附件B,则应当在不迟于相关修正对缔约方生效之日提出。
任何此种登记均应随附一份解释所涉缔约方为何需要享受该项豁免的说明。
二、可针对附件A或附件B所列某一类别登记一项豁免、或可针对由任何国家或区域经济一体化组织所确定的其中某一分类别登记一项豁免。
三、应当在一份登记簿中列明享有一项或多项豁免的每一缔约方。秘书处应负责建立和保管登记簿并向公众开放。
四、登记簿应包括下列内容:
(一)享有一项或多项豁免的缔约方清单;
(二)每一缔约方所登记的一项或多项豁免;以及
(三)每项豁免的失效日期。
五、除非缔约方在登记簿中注明了一个更短的有效期,否则依照第一款确定的豁免应当于附件A或附件B中所规定的相关淘汰日期5年后失效。
六、缔约方大会可应缔约方的要求,决定将某项豁免的有效期延长5年,除非所涉缔约方要求的是一个较此更短的豁免时期。在作出决定时,缔约方大会应充分考虑到以下情形:
(一)缔约方阐述延长豁免有效期的必要性,并概述已经开展和计划开展的、旨在可行情况下尽快消除实行该项豁免之必要性的各项活动的报告;
(二)可得信息,包括不含汞或汞用量低于豁免用途的替代产品和工艺的可得性方面的信息;以及
(三)计划开展的或正在开展的旨在对汞进行环境无害化储存、并对汞废物进行环境无害化处置的各项活动。
某项豁免按产品和淘汰日期计算只可延期一次。
七、缔约方可随时书面通知秘书处,撤销某项豁免。豁免的撤销应自相关通知内注明的日期开始生效。
八、尽管有第一款的规定,任何国家或区域经济一体化组织均不得在附件A或附件B中所列相关产品或工艺的淘汰日期到期后5年之后登记注册任何豁免,除非一个或多个缔约方就该产品或工艺一直享有业经登记的豁免,而且业已依照第六款的规定获准延期。在此种情形中,一国或一区域经济一体化组织可按第一款第一项和第二项中所给出的时间段就该产品或工艺登记某项豁免。此种豁免应当自相关的淘汰日期起10年后失效。
九、任何缔约方均不得自附件A或附件B中所列产品或工艺的淘汰日期起10年后的任何时候针对这些产品或工艺享有任何豁免。
第七条 手工和小规模采金业
一、本条文以及附件C中所规定的措施适用于采用汞齐法从矿石当中提取黄金的手工和小规模采金与加工活动。
二、其领土范围内存在适用本条文的手工和小规模采金与加工活动的每一缔约方均应采取措施,减少并在可行情况下消除此类开采与加工活动中汞和汞化合物的使用及此类汞向环境中的排放和释放。
三、每一缔约方若在任何时候确定其领土范围内的手工和小规模采金与加工活动已超过微不足道的水平,均应就此通知秘书处。若缔约方已作出此种确认,则应:
(一)根据附件C制订并实施一项国家行动计划;
(二)在本公约对其生效后3年之内,或在通知秘书处后3年之内(二者之间以较迟者为准),将其国家行动计划提交秘书处;且
(三)其后,每3年对其在履行本条文规定的各项义务方面所取得的进展进行一次审查,并将上述审查结果纳入依照第二十一条提交的报告。
四、缔约方可酌情开展彼此之间以及与相关政府间组织及其他实体之间的合作,以实现本条文之目标。上述合作可包括:
(一)制定战略,以防止将汞或汞化合物挪用于手工和小规模采金与加工活动;
(二)教育、推广以及能力建设举措;
(三)推动研究可持续的无汞替代方法;
(四)提供技术援助和财政援助;
(五)旨在协助履行其在本条文下的各项承诺的合作伙伴关系;以及
(六)利用现行的信息交流机制推广知识、最佳环境实践以及在环境上、技术上、社会上和经济上切实可行的替代技术。
第八条 排放
一、本条文适用于通过对属于附件D中所列来源类别的范围的点源的排放采取措施,以控制、并于可行时减少通常表述为“总汞”的汞和汞化合物向大气中的排放问题。
二、对于本条文而言:
(一)“排放”系指汞或汞化合物向大气中的排放;
(二)“相关来源”是指属于附件D中所列来源类别范围的某种来源。缔约方可选择确立相关标准,用以确定附件D中所列某一来源类别内所涵盖的相关来源,只要关于其中任何来源的标准中包括来自所涉类别的排放量至少为75%即可;
(三)“新来源”是指属于附件D中所列类别的、且其建造或重大改造工程始于自以下日期起至少1年以后的任何相关来源:
1.本公约对所涉缔约方开始生效之日;或
2.对附件D的某一修正案对所涉缔约方开始生效之日——该来源系完全因为上述修正案才开始适用本公约之各项规定;
(四)“重大改造”是指对可导致排放量大幅增加的相关来源的重大改造工程,其中不包括因对副产品的回收而导致的排放量的任何变化。应当由所涉缔约方决定某一改造是否属于重大改造;
(五)“现有来源”系指不属于新来源的任何相关来源;
(六)“排放限值”系指对源自排放点源的汞或汞化合物的浓度、质量或排放率实行的限值,通常表述为某种来自某一点源的“总汞”。
三、拥有相关来源的缔约方应当采取措施,控制汞的排放,并可制订一项国家计划,设定为控制排放而采取的各项措施及其预计指标、目标和成果。任何计划均应自本公约开始对所涉缔约方生效之日起4年内提交缔约方大会。如果缔约方选择依照第二十条制订一项国家实施计划,则该缔约方可把本款所规定的计划纳入其中。
四、对于新来源而言,每一缔约方均应要求在实际情况允许时尽快、但最迟应自本公约开始对其生效之日起5年内使用最佳可得技术和最佳环境实践,以控制并于可行时减少排放。缔约方可采用符合最佳可得技术的排放限值。
五、对于现有来源而言,每一缔约方均应在实际情况允许时尽快、但不迟于自本公约开始对其生效之日起10年内,在其国家计划中列入并实施下列一种或多种措施,同时考虑到其国家的具体国情、以及这些措施在经济和技术上的可行性及其可负担性;
(一)控制并于可行时减少源自相关来源的排放的量化目标;
(二)控制并于可行时减少来自相关来源的排放限值;
(三)采用最佳可得技术和最佳环境实践来控制源自相关来源的排放;
(四)采用针对多种污染物的控制战略,从而取得控制汞排放的协同效益;
(五)减少源自相关来源的排放的替代性措施。
六、缔约方既可对所有相关的现有来源采取同样的措施,亦可针对不同来源类别采取不同的措施。目标是使其所采取的措施得以随着时间的推移在减少排放方面取得合理的进展。
七、每一缔约方均应在实际情况允许时尽快,且自本公约开始对其生效之日起5年内建立、并于嗣后保存一份关于相关来源的排放情况的清单。
八、缔约方大会应当在其第一次会议上针对下列事项通过指导意见:
(一)最佳可得技术和最佳环境实践,同时亦考虑到新来源与现有来源之间的任何差异,并就尽最大限度减少跨介质影响的必要性提供指导意见;以及
(二)为缔约方实施本条第五款中所规定的措施提供支持,特别是在确立国家目标和订立排放限值方面提供支持。
九、缔约方大会应当在实际情况允许时尽快就下列事项通过指导意见:
(一)缔约方可依照本条第二款第二项制定的标准;
(二)用于拟定排放清单的方法学。
十、缔约方大会应当定期审查并酌情更新依照第八和第九款提出的指导意见。缔约方应当在执行本条各相关条款时考虑到这些指导意见。
十一、每一缔约方均应在其依照第二十一条提交的报告中列入关于其实施本条条款情况的信息,特别是关于其依照第四至第七款所采取的措施、以及关于这些措施的实际成效的信息。
第九条 释放
一、本条文适用于控制,以及于可行时,减少来自那些未在本公约的其他条款中涉及的相关点源向土地和水中释放通常表述为“总汞”的汞和汞化合物。
二、就本条文而言:
(一)“释放”是指汞或汞化合物向土地或水中的释放;
(二)“相关来源”是指那些由缔约方所确定的、未在公约其他条款中涉及的任何重大人为释放点源;
(三)“新来源”是指任何相关的来源,此种来源的建造或重大改造系自本公约开始对所涉缔约方生效之日起至少1年之后启动;
(四)“重大改造”是指对某一相关来源进行的、导致其排放量大幅增加的改造,其中不包括因对其副产品进行的回收而导致的释放量的任何改变。所涉改造是否属于重大改造应当由所涉缔约方认定;
(五)“现有来源”是指任何不属于新的来源的相关来源;
(六)“释放限值”是指针对源自某一点源所释放的、通常表述为“总汞”的汞或汞化合物的浓度或质量确定的一种限值。
三、每一缔约方均应不迟于本公约对其开始生效之日起3年内、并于其后定期查明相关的点源类别。
四、那些拥有相关来源的缔约方应采取各种措施控制其释放,并可制定一项国家计划,列明为控制释放而采取的各种措施及其预计指标、目标和成果。任何计划均应自本公约对所涉缔约方开始生效之日起4年内提交缔约方大会。如果缔约方依照第二十条制定了一项实施计划,则所涉缔约方可把依照本款制定的计划列入这一执行计划之中。
五、相关措施应当酌情包括下列一种或多种措施:
(一)采用释放限值,以控制并于可行时减少来自相关来源的释放;
(二)采用各种最佳可得技术和最佳环境实践,以控制来自各类相关来源的释放;
(三)订立一项同时对多种污染物实行控制的战略,以期在控制释放方面取得协同效益;
(四)采取旨在减少来自相关来源的释放的其他措施。
六、在实际情况允许时尽快、且不迟于自本公约对其开始生效之日起5年内建立、并于嗣后保持一份关于各相关来源的释放情况的清单。
七、缔约方大会应在实际情况允许时尽快通过关于下列事项的指导意见:
(一)最佳可得技术和最佳环境实践,同时亦考虑到新的来源与现有来源之间的任何区别、以及尽最大限度减少跨媒介影响的必要性;
(二)用于拟定释放清单的方法学。
八、每一缔约方均应在其依照第二十一条提交的报告中提供关于本条执行情况的信息,特别是关于其依照第三至第六款所采取的措施及其成效方面的信息。
第十条 汞废物以外的汞环境无害化临时储存
一、本条文适用于第三条中所界定的、不属于第十一条中所列汞废物定义涵盖范围之内的汞和汞化合物的临时储存问题。
二、每一缔约方均应采取措施,顾及本条第三款通过的任何指导准则,遵照依本条第三款通过的任何要求,确保使拟用于缔约方在本公约下获准的允许用途的此类汞和汞化合物的临时储存以环境无害化的方式进行。
三、缔约方大会应在顾及《巴塞尔公约》下制定的任何相关指导准则、以及其他相关指导意见的情况下,针对此类汞和汞化合物的环境无害化临时储存问题制定指导准则。缔约方大会可依照第二十七条以本公约增列附件的形式通过关于临时储存问题的各项规定。
四、缔约方应酌情相互合作,并与相关政府间组织及其他实体合作,以加强各方在此类汞和汞化合物的环境无害化临时储存问题上的能力建设。
第十一条 汞废物
一、就《巴塞尔公约》缔约方而言,《巴塞尔公约》的相关定义适用于本公约所涵盖的废物。对于那些不属于《巴塞尔公约》缔约方的本公约缔约方而言,则应以这些定义为指导,用于本公约所涵盖的废物。
二、就本公约而言,汞废物系指汞含量超过缔约方大会经与《巴塞尔公约》各相关机构协调后统一规定的阈值,按照国家法律或本公约之规定予以处置或准备予以处置或必须加以处置的下列物质或物品:
(一)由汞或汞化合物构成;
(二)含有汞或汞化合物;或者
(三)受到汞或汞化合物污染。
这一定义不涵盖源自除原生汞矿开采以外的采矿作业中的表层土、废岩石和尾矿石,除非其中含有超出缔约方大会所界定的阈值量的汞或汞化合物。
三、每一缔约方均应采取适当措施,以使汞废物:
(一)得以在虑及在《巴塞尔公约》下制定的指导准则、并遵照缔约方大会将依照第二十七条以增列附件的形式通过的各项要求的情况下,以环境无害化的方式得到管理。缔约方大会在拟订这些要求时应虑及缔约方的废物管理规定和方案;
(二)仅为缔约方在本公约下获准的某种允许用途、或为依照本条第三款第一项进行环境无害化处置而得到回收、再循环、再生或直接再使用;
(三)《巴塞尔公约》缔约方不得进行跨越国际边境的运输,除非以遵照本条以及《巴塞尔公约》的条款进行环境无害化处置为目的。在《巴塞尔公约》对跨越国际边境的运输不适用情况下,缔约方只有在虑及相关国际规则、标准和准则后,才得允许进行此类运输。
四、在酌情审查和更新本条第三款第一项所述及的指导准则时,缔约方大会应寻求与《巴塞尔公约》的相关机构密切合作。
五、鼓励缔约方酌情相互合作,并与相关政府间组织及其他实体合作,开发并保持全球、区域和国家对汞废物实行环境无害化管理的能力。
第十二条 污染场地
一、各缔约方均应努力制定适宜战略,用以识别和评估受到汞或汞化合物污染的场地。
二、任何旨在降低此类场地所造成的风险的行动,均应以环境无害化的方式进行,并酌情囊括一项针对其中所含汞或汞化合物对人体健康和环境所构成风险的评估。
三、缔约方大会应针对污染场地的管理问题通过指导意见,其中可附有针对以下问题的解决方法和办法:
(一)场地识别与特征鉴别;
(二)公众参与;
(三)人体健康与环境风险评估;
(四)污染场地风险管理的选择方案;
(五)惠益与成本评估;以及
(六)成果验证。
四、鼓励缔约方针对污染场地的识别、评估、确定优先次序、管理和视情修复问题合作制定战略并开展活动。
第十三条 财政资源和财务机制
一、每一缔约方均承诺在其能力范围内根据其国家政策、优先重点、计划和方案为旨在执行本公约而开展的国家活动提供资源。此种资源可包括通过相关政策、发展战略和国家预算、以及双多边供资和私营部门参与获得的国内供资。
二、发展中国家缔约方执行本公约的总体成效与本条的有效执行具有相关性。
三、迫切鼓励各方通过多边、区域和双边来源提供财政和技术援助、以及能力建设和技术转让,用以增强和增加针对汞采取的行动,以期从财政资源、技术援助和技术转让诸方面为协助发展中国家缔约方执行本公约提供支持。
四、缔约方在其供资行动中,应当充分考虑到那些小岛屿发展中国家或最不发达国家缔约方的具体需要和特殊国情。
五、兹确立一提供充足的、可预测的和及时的财政资源的机制。这一机制旨在支持发展中国家缔约方和经济转型缔约方履行其依照本公约承担的各项义务。
六、这一机制应当包括:
(一)全球环境基金信托基金;以及
(二)一项旨在支持能力建设和技术援助的专门国际方案。
七、全球环境基金信托基金应当提供新的、可预测的、充足的和及时的财政资源,用于支付为执行缔约方大会所商定的、旨在支持本公约的执行工作而涉及的费用。为了本公约之目的,全球环境基金信托基金应当在缔约方大会的指导下运作并对缔约方大会负责。缔约方大会应当对此种财政资源的获得和使用所涉及的总体战略、政策、方案优先重点和资格提供指导。此外,缔约方大会还应当对能够从全球环境基金信托基金获得资助的活动类别的指示清单提供指导。全球环境基金信托基金应当提供资源,用于支付所商定的全球环境惠益所涉及的增量成本、以及所商定的某些基础活动的全部费用。
八、在为一项活动提供资源过程中,全球环境基金信托基金应当考虑到这一拟议活动在减少汞方面所具有的潜力及其所涉及的费用。
九、为了本公约之目的,本条第六款第二项中所提及的国际方案应当在缔约方大会的指导下运作并对缔约方大会负责。缔约方大会应当在其首次会议上就这一方案的东道机构作出决定(这一东道机构应是一个现有的实体单位),并负责向该机构提供指导,包括该方案的期限。邀请所有缔约方和其他利益攸关方在自愿基础上向这一方案提供财政资源。
十、缔约方大会以及构成这一财务机制的各实体应当在缔约方大会的首次会议上商定实行上述各款的相关安排。
十一、缔约方大会应当最迟在其第三次会议上、并于嗣后定期审查供资水平、缔约方大会向那些受托运行依照本条设立的财务机制的实体所提供的指导及它们的成效、它们满足发展中国家缔约方和经济转型缔约方不断变化的需要的能力。缔约方大会应当根据此种审查结果为改进财务机制的成效采取适当的行动。
十二、邀请所有缔约方在其能力范围内向这一财务机制提供捐助。财务机制应当鼓励由其他来源提供资源,包括私营部门,并应寻求为它所支持的各种活动撬动此种资源。
第十四条 能力建设、技术援助和技术转让
一、缔约方应协同合作,在其各自的能力范围内,向发展中国家缔约方、尤其是最不发达国家或小岛屿发展中国家缔约方,以及经济转型缔约方提供及时和适宜的能力建设和技术援助,以协助它们履行本公约所规定的各项义务。
二、依照本条第一款以及第十三条开展的能力建设和技术援助可通过区域、次区域以及国家一级的安排,包括现有的区域和次区域中心,通过其他多边和双边手段,以及通过伙伴关系,包括涉及私营部门的伙伴关系,予以提供。应寻求与化学品和废物领域内其他多边环境协定之间开展合作与协调,以提高技术援助及其结果的成效。
三、发达国家缔约方和其他缔约方在其能力范围内,酌情在私营部门及其他相关利益攸关方的支持下,应向发展中国家缔约方、尤其是最不发达国家和小岛屿发展中国家、以及经济转型缔约方推动和促进最新的环境无害化替代技术的开发、转让、普及和获取,以增强它们有效执行本公约的能力。
四、缔约方大会应虑及缔约方提交的呈文和报告,包括按照第二十一条的规定提交的呈文和报告,以及其他利益攸关方提供的信息,在其第二次会议前并于嗣后定期:
(一)考虑关于替代技术现行举措及所取得进展的相关信息;
(二)考虑缔约方、尤其是发展中国家缔约方对替代技术的需求;以及
(三)查明缔约方、尤其是发展中国家缔约方在技术转让方面遇到的各种挑战。
五、缔约方大会应就如何依照本条的规定进一步加强能力建设、技术援助和技术转让工作提出建议。
第十五条 履行与遵约委员会
一、兹设立一项机制,其中包括一个作为缔约方大会附属机构的委员会,负责推动本公约各项条款的履行并审查本公约各项条款的遵约情况。这一机制,包括上述委员会,在本质上应具促进性,并应特别注重缔约方各自的国家能力和具体国情。
二、委员会应促进本公约所有条款的履行,并审议所有条款的遵守。委员会应审查履行和遵约方面的个体性问题和系统性问题,并酌情向缔约方大会提出建议。
三、委员会应当在充分考虑以联合国五大区域为基础的公平地域代表性原则的情况下,由缔约方提名并由缔约方大会选出的15名成员组成;其首批成员应在缔约方大会第一次会议上选举产生,并于嗣后依照缔约方大会根据第五款批准的议事规则选举产生;委员会各成员应当在与本公约相关的某一领域内具有专业能力,而且委员会的成员构成应能反映出专业知识间的适当平衡。
四、委员会可在如下基础上考虑问题:
(一)任何缔约方提交的有关其自身遵约事项的书面呈文;
(二)依照第二十一条提交的国家报告;以及
(三)缔约方大会提出的要求。
五、委员会应当详细制订其议事规则,供缔约方大会在其第二次会议上批准;缔约方大会可通过委员会的进一步的工作大纲。
六、委员会应尽一切努力以协商一致的方式通过其建议。如已竭尽一切努力仍无法达成一致意见,则应作为最后手段,根据其成员的三分之二法定人数,以出席会议并参加表决的成员的四分之三多数票通过此类建议。
第十六条 健康方面
一、鼓励各缔约方:
(一)推动制定并落实战略和方案,以查明和保护处于风险之中的群体、尤其是那些脆弱群体,其中可包括在公共卫生部门及其他相关部门的参与下:针对接触汞和汞化合物的问题,制定以科学为依据的健康导则;在适用情况下确立减少汞接触的目标;以及开展公共教育;
(二)针对职业接触汞和汞化合物的问题,推动制定并落实以科学为依据的教育和防范方案;
(三)推动为因接触汞和汞化合物而受到影响的群体的预防、治疗和护理提供适当的医疗保健服务;以及
(四)酌情建立和加强机构和医务人员在因接触汞和汞化合物而导致的健康风险方面的预防、诊断、治疗和监测能力。
二、在考虑与健康有关的议题或活动时,缔约方大会应:
(一)酌情与世界卫生组织、国际劳工组织及其他相关政府间组织开展咨询与协作;
(二)酌情促进与世界卫生组织、国际劳工组织、以及其他相关国际组织的合作与信息交流。
第十七条 信息交流
一、各缔约方应促进以下信息的交流:
(一)有关汞和汞化合物的科学、技术、经济和法律信息,包括毒理学、生态毒理学和安全信息;
(二)有关减少或消除汞和汞化合物的生产、使用、贸易、排放和释放的信息;
(三)在技术和经济上可行的对下列产品和工艺的替代信息:
1.添汞产品;
2.使用汞或汞化合物的生产工艺;以及
3.排放或释放汞或汞化合物的活动和工艺;
包括此类替代产品和工艺的健康与环境风险以及经济和社会成本与惠益方面的信息;以及
(四)接触汞和汞化合物的健康影响方面的流行病学信息,可酌情与世界卫生组织和其他相关组织密切合作。
二、缔约方可直接、或通过秘书处、或酌情与其他相关组织,包括化学品和废物公约的秘书处合作,交流第一款所述及的信息。
三、秘书处应促进本条所述信息交流方面的合作,同时促进与相关组织之间的合作,包括多边环境协定以及其他国际倡议的秘书处。除缔约方提供的信息外,上述信息还应包括在汞问题领域拥有专长的政府间组织和非政府组织以及拥有上述专长的国家机构和国际机构提供的信息。
四、各缔约方均应指定一个国家联络点,负责在本公约下交流信息,包括有关第三条所规定的进口缔约方同意问题的信息。
五、就本公约而言,人体健康与安全以及环境方面的相关信息不得视为机密信息。依照本公约交流其他信息的缔约方应按照双方约定保护任何机密信息。
第十八条 公共信息、认识和教育
一、各缔约方均应在其能力范围内推动和促进:
(一)向公众提供以下方面的现有信息:
1.汞和汞化合物对健康和环境的影响;
2.汞和汞化合物的替代品;
3.第十七条第一款所确定的各项主题;
4.第十九条所要求的研究、开发和监测活动的结果;以及
5.为履行本公约各项义务而开展的活动;
(二)酌情与相关政府间组织和非政府组织以及脆弱群体协作,针对接触汞和汞化合物对人体健康和环境的影响问题所开展的教育、培训以及提高公众认识的活动。
二、每一缔约方均应利用现行机制或考虑建立相关机制,如在适用情况下建立污染物释放和转移登记簿等,以收集和传播其通过人为活动排放、释放或处置的汞和汞化合物的年度估计数量方面的相关信息。
第十九条 研究、开发和监测
一、缔约方应考虑到其各自的国情和能力,努力合作开发并改进:
(一)汞和汞化合物的使用、消费以及向空气中的人为排放和向水和土地中的人为释放方面的清单;
(二)针对脆弱群体以及包括诸如鱼类、海洋哺乳动物、海龟和鸟类等生物媒介在内的环境介质当中的汞和汞化合物含量建立的模型和进行的具有地域代表性的监测活动,以及在收集和交换适当的相关样本方面所开展的协作;
(三)除汞和汞化合物对社会、经济和文化影响评估外,其对人体健康与环境的影响评估,尤其是对脆弱群体而言;
(四)用于本款第一、二、三项下所开展活动的协调统一的方法学;
(五)汞和汞化合物在一系列生态系统中的环境周期、迁移(包括远程迁移和沉降)、转化与归宿方面的信息,其中适当考虑到人为的与自然的汞排放和释放之间的区别,以及历史性沉降中的汞的再活化问题;
(六)汞和汞化合物以及添汞产品的商业及贸易信息;以及
(七)无汞产品和工艺技术经济可得性方面的信息与研究,以及减少和监测汞和汞化合物排放和释放的最佳可得技术和最佳环境实践方面的信息与研究。
二、缔约方在开展本条第一款所确定的行动时,应酌情依托现有的监测网络和研究项目。
第二十条 实施计划
一、每一缔约方在进行初步评估后,考虑到其本国国情,可制定并执行一项实施计划,用以履行本公约下的义务。任何此类计划均应在制定完毕后尽快递交秘书处。
二、每一缔约方,虑及其国内情况并参考缔约方大会的指导意见及其他相关指导意见,可审查和更新其实施计划。
三、在开展本条第一款和第二款所述工作时,缔约方应咨询本国利益攸关方,以促进其实施计划的制定、实施、审查和更新工作。
四、缔约方亦可围绕区域计划协调配合,以促进本公约的实施。
第二十一条 报告
一、各缔约方均应通过秘书处向缔约方大会报告其为实施本公约各条款而采取的措施,并报告上述措施在实现本公约目标方面的成效以及可能遇到的挑战。
二、各缔约方均应在其报告中纳入本公约第三、五、七、八和九条所要求的信息。
三、缔约方大会应考虑与其他相关的化学品和废物公约协同报告是否可取,在其第一次会议上决定缔约方应遵守的报告时间与格式。
第二十二条 成效评估
一、缔约方大会应在本公约生效后6年内开始,并于嗣后按照它所确定的时间间隔定期对本公约的成效进行评估。
二、为便于开展评估工作,缔约方大会应在其第一次会议上着手做出安排,以为其提供以下方面的可比监测数据:环境中汞和汞化合物的存在和迁移情况,以及生物媒介和脆弱群体当中观察到的汞和汞化合物的含量趋势。
三、评估工作应在现有的科学、环境、技术、财政和经济信息基础上进行,包括:
(一)依照本条第二款向缔约方大会提供的报告及其他监测信息;
(二)依照第二十一条提交的报告;
(三)依照第十五条提供的信息和建议;以及
(四)依照本公约的规定编制的财政援助、技术转让和能力建设安排的运作情况诸方面的报告及其他相关信息。
第二十三条 缔约方大会
一、兹设立缔约方大会。
二、缔约方大会第一次会议应当自本公约生效日期起1年内由联合国环境规划署执行主任召集举行。嗣后,缔约方大会的常会应当按照缔约方大会所确定的时间间隔定期举行。
三、缔约方大会的特别会议应当在缔约方大会认为必要的其他时间举行,或应任何缔约方的书面请求,在秘书处将该请求通报所有缔约方后的6个月内,并在该请求得到至少三分之一缔约方支持的情况下举行。
四、缔约方大会应当在其第一次会议上以协商一致的方式商定并通过缔约方大会及其任何附属机构的议事规则和财务细则,以及有关秘书处运作的财务条例。
五、缔约方大会应不断审查和评价本公约的实施情况和履行本公约为其规定的各项职责,并应为此目的:
(一)为实施本公约设立它认为必要的附属机构;
(二)酌情与相关的国际组织、政府间组织和非政府组织开展合作;
(三)定期审查大会及秘书处依照第二十一条获得的所有信息;
(四)考虑履行与遵约委员会提交的任何建议;
(五)考虑并采取为实现本公约各项目标可能需要采取的任何额外行动;
(六)依照第四条和第五条审查附件A和附件B。
六、联合国及其专门机构、国际原子能机构以及任何非本公约缔约方的国家均可作为观察员出席缔约方大会的会议。任何组织或机构,无论是国家或国际性质、政府或非政府性质,只要在本公约所涉事项方面具有资格,并已通知秘书处愿意以观察员身份出席缔约方大会的会议,均可被接纳参加会议,除非有至少三分之一的出席缔约方对此表示反对。观察员的接纳和出席应遵守缔约方大会所通过的议事规则。
第二十四条 秘书处
一、兹设立秘书处。
二、秘书处的职能应当包括:
(一)为缔约方大会及其附属机构的会议做出安排,并为之提供所需的服务;
(二)根据要求,为协助缔约方、特别是发展中国家缔约方和经济转型缔约方实施本公约提供便利;
(三)酌情与相关国际组织的秘书处、特别是其他化学品和废物公约的秘书处进行协调;
(四)协助缔约方相互交流与实施本公约有关的信息;
(五)基于根据第十五条和第二十一条收到的信息以及其他现有信息,定期编制并向缔约方提交报告;
(六)在缔约方大会的总体指导下,做出为切实履行其职能所需的行政和合同安排;以及
(七)履行本公约明文规定的其他秘书处职能以及缔约方大会可能为之规定的其他职能。
三、本公约的秘书处职能应当由联合国环境规划署执行主任负责履行,除非缔约方大会以出席会议并参加表决的缔约方的四分之三多数票决定委托另一个或几个国际组织履行上述职能。
四、缔约方大会,经与适当国际机构磋商,可加强秘书处与其他化学品和废物公约秘书处之间的合作与协调。缔约方大会,经与适当国际机构磋商,可就此提供进一步的指导。
第二十五条 争端解决
一、缔约方应争取通过谈判或其自行选择的其他和平方式解决彼此之间因本公约的解释或适用问题而产生的任何争端。
二、非区域经济一体化组织的缔约方在批准、接受、核准或加入本公约时,或在其后任何时候,可在交给保存人的一份书面文书中声明,对于因本公约的解释或适用问题而产生的任何争端,该缔约方承认在涉及接受同样义务的任何其他缔约方时,下列一种或两种争端解决方式具有强制性:
(一)按照载于附件E第一部分中的程序进行仲裁;
(二)将争端提交国际法院审理。
三、区域经济一体化组织缔约方可针对第二款所述裁决方式,发表类似的声明。
四、依照第二款或第三款所发表的声明,在其中所规定的有效期内或自其撤销声明的书面通知交存于保存人后3个月内,应一直有效。
五、除非争端各方另有协议,否则声明的失效、撤销声明的通知或作出新的声明均不得在任何方面影响仲裁庭或国际法院正在进行的审理。
六、如果争端各方尚未依照第二款或第三款接受同样的争端解决方法,且它们未能在一方通知另一方它们之间存在争端后的12个月内根据第一款规定的方式解决争端,则该争端应在争端任何一方的要求之下提交调解委员会。载于附件E第二部分的程序应适用于在本条文下进行的调解。
第二十六条 公约的修正
一、任何缔约方均可针对本公约提出修正案。
二、本公约的修正案应在缔约方大会的会议上通过。对本公约提出的任何修正案案文均应由秘书处在建议通过该项修正案的会议举行之前至少提前6个月通报各缔约方。秘书处还应将该拟议修正案通报本公约所有签署方,并呈交保存人阅存。
三、缔约方应尽一切努力以协商一致的方式就针对本公约提出的任何修正案达成协议。如已竭尽一切努力仍无法达成一致意见,则应作为最后手段,以出席会议并参加表决的缔约方的四分之三多数票通过所涉修正案。
四、已获通过的修正案应由保存人通报所有缔约方,供其批准、接受或核准。
五、对修正案的批准、接受或核准应以书面形式通知保存人。按照第三款通过的修正案,应自该修正案通过之时缔约方的至少四分之三多数交存批准、接受或核准文书之日起第90天对同意接受该修正案约束的各缔约方生效。其后,任何其他缔约方自交存批准、接受或核准该修正案的文书之日起第90天,该修正案即开始对其生效。
第二十七条 附件的通过和修正
一、本公约各项附件构成本公约不可分割的组成部分。除非另有明文规定,凡提及本公约时,亦包括其所有附件在内。
二、在本公约生效之后通过的任何增补附件均应仅限于程序、科学、技术或行政事项。
三、下列程序应适用于本公约增补附件的提出、通过和生效:
(一)增补附件应按照第二十六条第一至第三款规定的程序提出和通过;
(二)任何缔约方如无法接受某一增补附件,则应在保存人就通过该增补附件发出通知之日起1年内将此种情况书面通知保存人。保存人应在接获任何此类通知后立即通知所有缔约方。缔约方可随时书面通知保存人撤销先前对某一增补附件提出的不予接受通知,据此该附件即应根据第三项的规定对该缔约方生效;且
(三)保存人就通过某一增补附件发出通知之日起1年后,该附件便应对尚未按照第二项的规定提交不予接受通知的本公约所有缔约方生效。
四、本公约各附件修正案的提出、通过和生效均应与本公约增补附件的提出、通过和生效遵循相同的程序,但如果任何缔约方已按照第三十条第五款的规定就附件修正案作出声明,则该附件修正案不得对该缔约方生效。此种情况下,任何此类修正案均将自该缔约方向保存人交存该修正案的批准、接受、核准或加入文书之日起的第90天起对该缔约方生效。
五、若某新增附件或某附件的修正案与本公约某个修正案有关,则在本公约上述修正案生效以前,该新增附件或附件修正案不得生效。
第二十八条 表决权
一、除第二款规定者外,本公约各缔约方均拥有一票表决权。
二、区域经济一体化组织在就其权限范围内的事项行使表决权时,其票数应与其作为本公约缔约方的成员国数目相同。如果此类组织的任何成员国行使表决权,则该组织便不得行使表决权,反之亦然。
第二十九条 签署
本公约应自2013年10月10日至11日在日本熊本、嗣后直至2014年10月9日在纽约联合国总部开放供所有国家和区域经济一体化组织签署。
第三十条 批准、接受、核准或加入
一、本公约须经各国和各区域经济一体化组织批准、接受或核准。本公约应自签署截止之日的次日起开放供各国和各区域经济一体化组织加入。批准、接受、核准或加入文书应当交存于保存人。
二、任何已成为本公约缔约方、但其成员国却均未成为缔约方的区域经济一体化组织,均应受本公约所规定的一切义务约束。若此类组织的一个或多个成员国是本公约缔约方,则该组织及其成员国应决定其各自为履行本公约规定的义务而承担的责任。在此种情形中,该组织及其成员国无权共同行使本公约所规定的权利。
三、区域经济一体化组织应当在其批准、接受、核准或加入文书中声明其在本公约所规定事项上的权限范围。任何此类组织亦应将其权限范围的任何相关变更通知保存人,再由保存人通知各缔约方。
四、鼓励每一国家或区域经济一体化组织在其批准、接受、核准或加入本公约时向秘书处转交其关于为执行本公约而采取的措施的信息。
五、任何缔约方均可在其批准、接受、核准或加入文书中声明,就该缔约方而言,对某一附件的任何修正只有在其交存了批准、接受、核准或加入文书之后方能对其生效。
第三十一条 生效
一、本公约应自第50份批准、接受、核准或加入文书交存之日起第90天开始生效。
二、对于在第50份批准、接受、核准或加入文书交存之后批准、接受、核准本公约或加入本公约的各国家或区域经济一体化组织,本公约应自该国或该区域经济一体化组织交存其批准、接受、核准或加入文书之日起第90天开始对其生效。
三、就第一款和第二款而言,区域经济一体化组织所交存的任何文书均不得视为该组织成员国所交存文书之外的额外文书。
第三十二条 保留
不得对本公约提出任何保留。
第三十三条 退出
一、自本公约对某一缔约方生效之日起3年后,该缔约方可随时向保存人发出书面通知,退出本公约。
二、任何此种退出均应在保存人收到退出通知之日起1年后开始生效,或在退出通知中可能指定的一个更晚日期开始生效。
第三十四条 保存人
应当由联合国秘书长担任本公约的保存人。
第三十五条 作准文本
本公约的正本应当交存于保存人,其阿拉伯文、中文、英文、法文、俄文和西班牙文文本均同为作准文本。
下列签署人,经正式授权,在本公约上签字,以昭信守。
公历二○一三年十月十日订于日本熊本。
附件A 添汞产品
本附件不涵盖下列产品:
(一)民事保护和军事用途所必需的产品;
(二)用于研究、仪器校准或用于参照标准的产品;
(三)在无法获得可行的无汞替代品的情况下,开关和继电器、用于电子显示的冷阴极荧光灯和外置电极荧光灯以及测量仪器;
(四)传统或宗教所用产品;以及
(五)以硫柳汞作为防腐剂的疫苗。
第一部分:受第四条第一款管制的产品

第二部分:受第四条第三款管制的产品

附件B 使用汞或汞化合物的生产工艺
第一部分:受第五条第二款管制的工艺

第二部分:受第五条第三款管制的工艺

附件C 手工和小规模采金业国家行动计划
一、适用第七条第三款规定的每一缔约方均应在其国家行动计划中纳入:
(一)国家目标和减排指标;
(二)采取行动消除:
1.整体矿石汞齐化;
2.露天焚烧汞合金或经过加工的汞合金;
3.在居民区焚烧汞合金;以及
4.在没有首先去除汞的情况下,对添加了汞的沉积物、矿石或尾矿石进行氰化物沥滤;
(三)为推动手工和小规模采金行业正规化或对其进行监管而采取的措施;
(四)对其领土范围内手工和小规模黄金开采和加工活动中使用的汞的数量以及采用的实践所开展的基准估算;
(五)促进减少手工和小规模黄金开采和加工活动中汞排放、汞释放和汞接触的战略,包括推广无汞方法的战略;
(六)用于管理贸易并防止将源自国外和国内的汞和汞化合物挪用于手工和小规模黄金开采与加工活动的战略;
(七)在实施和不断完善国家行动计划的过程中,吸引利益攸关方参与的战略;
(八)手工和小规模采金工人及其社区汞接触问题的公共卫生战略。此类战略应包括,但不限于,健康数据的采集、医疗保健工作者的培训以及通过医疗单位开展的意识提高活动;
(九)旨在防止脆弱群体、尤其是儿童和育龄妇女,特别是孕妇接触到手工和小规模采金活动中使用的汞的战略;
(十)旨在向手工和小规模采金工人和受影响的社区提供信息的战略;以及
(十一)实施国家行动计划的时间表。
二、每一缔约方均可在其国家行动计划中纳入为实现其目标而制定的额外战略,包括采用或引进无汞手工和小规模采金标准以及市场化的机制或营销手段。
附件D 汞及其化合物的大气排放点源名目
点源类别:
燃煤电厂
燃煤工业锅炉
有色金属生产当中使用的冶炼和焙烧工艺[2]
废物焚烧设施
水泥熟料生产设施
附件E 仲裁和调解程序
第一部分:仲裁程序
为本公约第二十五条第二款第一项之目的,兹订立仲裁程序如下:
第 一 条
一、任何缔约方均可根据本公约第二十五条以书面形式通知争端的其他当事方,将争端交付仲裁。此种书面通知应附有关于追索要求的说明以及任何佐证文件,应阐明仲裁的主题事项并特别列明在解释或适用方面引发争端的本公约条款。
二、原告一方应向秘书处发出通知,说明其正在依照本公约第二十五条的规定将争端提交仲裁。通知中应附有原告一方的书面通知、追索声明以及以上第一款所述及的佐证文件。秘书处应将所收到的资料转送本公约所有缔约方。
第 二 条
一、如果按照以上第一条将争端交付仲裁,应为此设立仲裁庭。仲裁庭应由三名仲裁员组成。
二、争端所涉各方均应指派仲裁员一名,以此种方式指派的这两名仲裁员应协议指定第三名仲裁员,并应由该名仲裁员担任仲裁庭庭长。在涉及两个以上当事方的争端中,所涉利害关系相同的当事方应协议共同指定一名仲裁员。仲裁庭庭长不应是争端中任何一方的国民,其惯常居所亦不应在争端中任何一方领土范围内或受雇于其中任何一方,且从未以任何其他身份涉及该案件。
三、仲裁员的任何空缺均应以最初的指派方式予以填补。
第 三 条
一、如果争端当事方之一在被告一方接获仲裁通知2个月之内仍未指派其仲裁员,则另一当事方可就此通知联合国秘书长,秘书长应于其后2个月内指定一名仲裁员。
二、如自指派第二名仲裁员的日期起2个月内仍未指定仲裁庭庭长,则应由联合国秘书长,经任何一方的请求,在其后的2个月内指定仲裁庭庭长。
第 四 条
仲裁庭应依照本公约的条款以及国际法的规定作出裁决。
第 五 条
除非争端各方另有协议,仲裁庭应自行确定其审理程序。
第 六 条
仲裁庭可应争端一当事方提出的请求,建议采取必要的临时保护措施。
第 七 条
争端所涉各方应便利仲裁庭的工作,尤应以一切可用手段:
(一)向仲裁庭提供所有相关文件、资料和便利;以及
(二)于必要时使仲裁庭得以传唤证人或专家并接受其提供的证词。
第 八 条
争端各方和仲裁员对其在仲裁庭审理案件期间收到的任何秘密资料或文件均有保密义务。
第 九 条
除非仲裁庭因案情特殊而另有决定,否则仲裁庭的费用应由争端各方平均分担。仲裁庭应负责保存所涉全部费用的记录,并应向各当事方送交一份费用决算表。
第 十 条
任何因其与争端主题事项有法律性质的利害关系而可能由于该案件裁决结果而受到影响的缔约方,经仲裁庭同意可介入仲裁过程。
第十一条
仲裁庭可就争端的主题事项所直接引起的反诉听取陈诉并作出裁决。
第十二条
仲裁庭关于程序和实质问题的裁决均应以其仲裁员的多数票作出。
第十三条
一、如果争端的当事方之一不出庭或未能作出答辩,则另一当事方可要求仲裁庭继续进行仲裁程序并作出裁决。一方缺席或未能作出答辩,不得成为停止仲裁程序的理由。
二、仲裁庭在作出最后裁决之前,必须确切查明所提出的追索要求在事实和法律上均有确切的依据。
第十四条
除非仲裁庭认定有必要延长作出最后裁决的期限,否则它应在完全设立后5个月之内作出最后裁决;决定予以延长的期限不得超过其后5个月。
第十五条
仲裁庭的最后裁决应以争端所涉主题事项的范围为限,并应阐明其裁决所依据的理由。裁决书应载明参与作出裁决的仲裁员姓名和作出最后裁决的日期。仲裁庭的任何仲裁员均可在最后裁决书中附上单独的意见或异议。
第十六条
最后裁决应对争端各方具有约束力。对于上文第十条所述介入仲裁过程的当事方,在其介入所涉事项上,最后裁决书中对本公约的解释也应对该当事方具有约束力。最后裁决不得上诉,除非争端各方已事前议定了上诉程序。
第十七条
按照上文第十六条受最后裁决约束的当事方之间如对最后裁决的解释或其执行方式发生任何争执,其中任何一方均可就此提请作出裁决的仲裁庭对之作出裁定。
第二部分:调解程序
为本公约第二十五条第六款之目的,兹订立调解程序如下:
第 一 条
争端任何一方如按本公约第二十六条第六款提出设立调解委员会要求,应以书面形式向秘书处提出此种要求,同时抄送争端的其他当事方。秘书处应立即将此事通知所有缔约方。
第 二 条
一、除非争端各方另有协议,否则调解委员会应由3名成员组成,由每一有关缔约方分别指定一名成员并由这些成员共同选定一名委员会主席。
二、对于涉及2个以上当事方的争端,所涉利害关系相同的当事方应通过协议共同指派其调解委员会成员。
第 三 条
如自秘书处收到上文第一条提到的书面要求之日起2个月内,尚有任何争端当事方未指定其委员会成员,则应由联合国秘书长根据任一当事方的请求,于其后2个月内指定委员会成员。
第 四 条
如自任命了调解委员会第2名成员之日起2个月内尚未选定调解委员会主席,则应由联合国秘书长根据争端任一当事方的请求,于其后2个月内指定委员会主席。
第 五 条
调解委员会应以独立且中立的方式协助争端各方努力友好解决争端。
第 六 条
一、调解委员会可按自认为合适的方式执行调解程序,同时充分考虑到案件的情况和争端当事各方希望表达的意见,包括其提出的任何关于迅速解决争端的要求。除非当事方另有约定,必要时,它可通过其本身的议事规则。
二、调解委员会在调解程序期间的任何时候均可以提出关于解决争端的提议或建议。
第 七 条
争端当事各方应配合调解委员会。尤其是,它们应努力按照委员会提出的要求提交书面材料、提供证据,并出席会议。当事各方及调解委员会成员有义务对委员会议事期间所收到的秘密材料或文件保守秘密。
第 八 条
调解委员会应按其成员的多数票作出决定。
第 九 条
除非争端已经解决,调解委员会应最迟在其完全设立后的12个月内提出一份报告,就解决争端的办法提出建议,各当事方应认真考虑这些建议。
第 十 条
对于调解委员会是否对所涉事项拥有审理权限的意见分歧,应由委员会予以裁定。
第十一条
调解委员会的费用应由争端各方平摊,除非它们另有约定。调解委员会应负责保存其所有费用的记录,并向各方提供一份最后的费用决算表。
[1]意在不把含有痕量汞污染物的化妆品、肥皂和乳霜包含在内。
[2]就本附件而言,“有色金属”系指铅、锌、铜和工业黄金。
环保部:三年内完成汞排放清单编制
我国最大汞排放源仍处监管真空
控制汞污染 87国签署《水俣公约》
《水俣公约》做出全球应对计划
我国全面严查涉汞行业 整治力度空前加大
关于汞的水俣公约(中文本)
解读水处理剂砷汞测定新国标 开启新一轮AFS销售热潮?
《测汞仪技术条件》标准公开征求意见
开元仪器推出国内首台全自动测汞仪
美研究人员开发大气中汞含量监测新仪器
电厂汞监测:数百万元的高价仪器未必好用
赛默飞世尔在华售首台汞排放监测系统
我国首台具有自主知识产权的固定污染源废气中气态汞排放连续自动监测系统研制成功
GB/T 33086-2016 水处理剂 砷和汞含量的测定 原子荧光光谱法
HJ 702-2014 固体废物 汞、砷、硒、铋、锑的测定 微波消解/原子荧光法
HJ 694-2014水质 汞、砷、硒、铋和锑的测定 原子荧光法
HJ 680-2013土壤和沉积物 汞、砷、硒、铋、锑的测定 微波消解/原子荧光法
HJ 597-2011水质 总汞的测定 冷原子吸收分光光度法
HJ 543-2009固定污染源废气 汞的测定 冷原子吸收分光光度法 (暂行)
HJ 542-2009 环境空气 汞的测定 巯基棉富集-冷原子荧光分光光度法 (暂行)
HJ/T 341-2007 水质 汞的测定 冷原子荧光法(试行)
GB/T 5750.6-2006 生活饮用水标准检验方法 金属指标
GB/T 17136-1997土壤质量总汞的测定冷原子吸收分光光度法
GB/T 17132-1997环境 甲基汞的测定 气相色谱法
GB/T 16013-1995 车间空气中汞的双硫腙分光光度测定方法
GB/T 16012-1995 车间空气中汞的冷原子吸收光谱测定方法
GB/T 15555.1-1995固体废物 总汞的测定 冷原子吸收分光光度法
GB/T 14204-93水质 烷基汞的测定 气相色谱法
GB/T 8914-1988 居住区大气中汞卫生标准检验方法 金汞齐富集-原子吸收法
GB/T 7469-87水质 总汞的测定 高锰酸钾-过硫酸钾消解法双硫腙分光光度法
GB/T 20899.12-2016 金矿石化学分析方法 第12部分:砷、汞、镉、铅和铋量的测定 原子荧光光谱法
GB/T 7739.12-2016 金精矿化学分析方法 第12部分:砷、汞、镉、铅和铋量的测定 原子荧光光谱法
GB/T 6730.72-2016 铁矿石砷、铬、镉、铅和汞含量的测定电感耦合等离子体质谱法
GB/T 31949-2015 锰矿石 汞含量的测定 固体进样直接测定法
GB/T 31948-2015 铬矿石 汞含量的测定 固体进样直接测定法
GB/T 31947-2015 铁矿石 汞含量的测定 固体进样直接测定法
GB/T 29875-2013 磷矿石和磷精矿中铅、砷、汞含量的测定
GB/T 5121.26-2008 铜及铜合金化学分析方法 第26部分:汞含量的测定
GB/T 20975.1-2007 铝及铝合金化学分析方法 第1部分:汞含量的测定 冷原子吸收光谱法
GB/T 1819.17-2006 锡精矿化学分析方法 汞量的测定 冷原子吸收光谱法
GB/T 8152.11-2006 铅精矿化学分析方法 汞量的测定 原子荧光光谱法
GB/T 8151.15-2005 锌精矿化学分析方法 汞量的测定 原子荧光光谱法
GB/T 3884.11-2005 铜精矿化学分析方法 汞量的测定 冷原子吸收光谱法
GB/T 5009.17-2014 食品中总汞和有机汞的测定
GB/T 24875-2010 畜禽粪便中铅、镉、铬、汞的测定 电感耦合等离子体质谱法
GB/T 23869-2009 花粉中总汞的测定方法
GB/T 20380.2-2006 淀粉及其制品 重金属含量 第2部分:原子吸收光谱法测定汞含量
GB/T 13081-2006 饲料中汞的测定
GB/T 33042-2016 木质地板饰面层中铅、镉、铬、汞重金属元素含量测定
GB/T 32603-2016 玩具材料中可迁移元素砷、锑、硒、汞的测定 原子荧光光谱法
GB/T 30419-2013 玩具材料中可迁移元素锑、砷、钡、镉、铬、铅、汞、硒的测定 电感耦合等离子体原子发射光谱法
GB/T 26193-2010 玩具材料中可迁移元素锑、砷、钡、镉铬、铅、汞、硒的测定 电感耦合等离子体质谱法
GB/T 23113-2008 荧光灯含汞量的测定方法
GB/T 22804-2008 纸浆、纸和纸板 汞含量的测定
GB/T 20155-2006 电池中汞、镉、铅的含量测定
GB/T 17593.4-2006 纺织品 重金属的测定 第4部分砷、汞 原子荧光分光光度法
GB/T 7917.1-1987 化妆品卫生化学标准检验方法 汞
GB/T 21058-2007 无机化工产品中汞含量测定的通用方法 无火焰原子吸收光谱法
GB/T 16659-2008 煤中汞的测定方法
GB/T 22651-2008 工业用氢氧化钠 汞含量的测定 分光光度法
GB/T 16781.1-2008 天然气 汞含量的测定 第1部分:碘化学吸附取样法
GB/T 3253.10-2009 锑及三氧化二锑化学分析方法 汞量的测定 原子荧光光谱法
GB/T 15249.5-2009合质金化学分析方法 第5部分:汞量的测定 冷原子吸收光谱法
GB/T 16781.2-2010 天然气 汞含量的测定 第2部分:金-铂合金汞齐化取样法
GB/T 26289-2010 高纯硒化学分析方法 硼、铝、铁、锌、砷、银、锡、锑、碲、汞、镁、钛、镍、铜、镓、镉、铟、铅、铋量的测定 电感耦合等离子体质谱法
GB/T 26125-2011 电子电气产品 六种限用物质(铅、汞、镉、六价铬、多溴联苯和多溴二苯醚)的测定
GB/T 29612-2013 炭黑中镉、铅、汞含量的测定
GB/T 32448-2015 胶粘剂中可溶性重金属铅、 铬、 镉、 钡、 汞、 砷、 硒、 锑的测定
GB/T 14849.10-2016 工业硅化学分析方法 第10部分:汞
rcs
