核心提示:境内外均未上市的改良型新药。指在已知活性成份的基础上,对其结构、剂型、处方工艺、给药途径、适应症等进行优化,且具有明显临床优势
的药品。
根据2015年11月4日第十二届全国人民代表大会常务委员会第十七次会议审议通过的《关于授权国务院在部分地方开展药品上市许可持有人制度试点和
有关问题的决定》,国家食品药品监督管理总局制定了化学药品注册分类工作改革方案,已经国务院同意,现予以公告,并自公告发布之日起实施。
附件:化学药品注册分类改革工作方案
食品药品监管总局
2016年3月4日
附件
化学药品注册分类改革工作方案
为鼓励新药创制,严格审评审批,提高药品质量,促进产业升级,对当前化学药品注册分类进行改革,特制定本工作方案。
一、调整化学药品注册分类类别
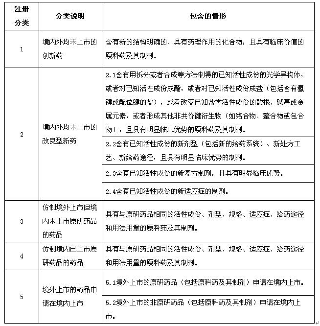
对化学药品注册分类类别进行调整,化学药品新注册分类共分为5个类别,具体如下:
1类:境内外均未上市的创新药。指含有新的结构明确的、具有药理作用的化合物,且具有临床价值的药品。
2类:境内外均未上市的改良型新药。指在已知活性成份的基础上,对其结构、剂型、处方工艺、给药途径、适应症等进行优化,且具有明显临床优势的药品。
3类:境内申请人仿制境外上市但境内未上市原研药品的药品。该类药品应与原研药品的质量和疗效一致。
原研药品指境内外首个获准上市,且具有完整和充分的安全性、有效性数据作为上市依据的药品。
4类:境内申请人仿制已在境内上市原研药品的药品。该类药品应与原研药品的质量和疗效一致。
5类:境外上市的药品申请在境内上市。

注:1.“已知活性成份”指“已上市药品的活性成份”。
2.注册分类2.3中不包括“含有未知活性成份的新复方制剂”。
二、相关注册管理要求
(一)对新药的审评审批,在物质基础原创性和新颖性基础上,强调临床价值的要求,其中改良型新药要求比改良前具有明显的临床优势。对仿制药的审评审批,强调与原研药品质量和疗效的一致。
(二)新注册分类1、2类别药品,按照《药品注册管理办法》中新药的程序申报;新注册分类3、4类别药品,按照《药品注册管理办法》中仿制药的程序申报;新注册分类5类别药品,按照《药品注册管理办法》中进口药品的程序申报。
新注册分类2类别的药品,同时符合多个情形要求的,须在申请表中一并予以列明。
(三)根据《中华人民共和国药品管理法实施条例》的有关要求,对新药设立3—5年监测期,具体如下:

(四)本方案发布实施前已受理的化学药品注册申请,可以继续按照原规定进行审评审批,也可以申请按照新注册分类进行审评审批。如申请按照新注册分类进行审评审批,补交相关费用后,不再补交技术资料,国家食品药品监督管理总局药品审评中心要设立绿色通道,加快审评审批。符合要求的,批准上市;不符合要求的,不再要求补充资料,直接不予批准。
(五)新注册分类的注册申请所核发的药品批准文号(进口药品注册证/医药产品注册证)效力与原注册分类的注册申请核发的药品批准文号(进口药品注册证/医药产品注册证)效力等同。
(六)国家食品药品监督管理总局组织相关部门细化工作要求,做好受理、核查检查、技术审评及制定、修订相关国家药品标准等工作。
(七)《药品注册管理办法》与本方案不一致的,按照本方案要求执行。
