32项技术和产品及适用领域:
适用领域 | 技术产品/名称 |
精细化工 | 新型微通道反应器装备及连续流工艺技术 |
超重力偶氮化反应器装备新技术 | |
绿色高效催化防脱氯连续加氢技术 | |
双氧水本质安全化技术 | |
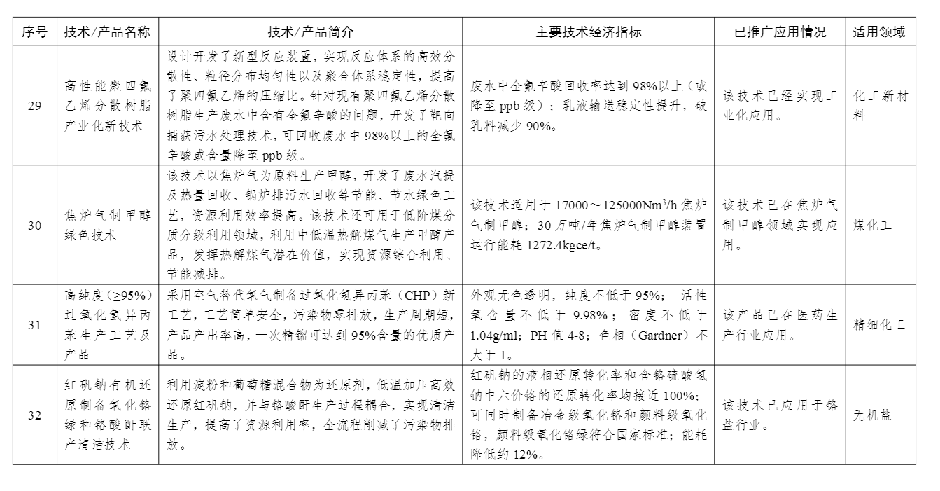
高纯度(≥95%)过氧化氢异丙苯生产工艺及产品 | |
石化 | 反应精馏成套技术 |
基于工业互联网的石化行业重大危险源风险管控与应急一体化系统 | |
Robust-IC 全流程智能控制系统 | |
基于界面调控和粒径优化的分散稳定技术 | |
面向石化行业的危化品存储运输监控系统 | |
管道完整性管理及智能分析决策技术 | |
周期性扩缩流动强化传热减阻节能技术 | |
PX氧化催化剂绿色制备关键技术 | |
石化储罐完整性管理关键技术 | |
化工 | 高纯/超高纯化学品精馏关键技术 |
高效高可靠多级化工离心泵关键技术 | |
石化企业水务智能技术 | |
煤化工 | 煤基合成气制乙二醇工程技术 |
大规模低阶煤管式间接干燥工艺技术与装备 | |
三峰级配制备高浓度水煤浆成套技术 | |
高性能耐硫变换催化剂和净化剂成套关键技术 | |
焦炉气制甲醇绿色技术 | |
石油炼制 | 提高轻油收率的深度延迟焦化技术 |
满足国VI升级的FCC汽油关键组分定向分离技术 | |
轮胎 | 智能乘用胎半钢一次法成型系统 |
生物化工 | 农林废弃物快速热解液化及其产品高值化梯级利用与关键装备技术 |
橡胶 | 对苯二胺类防老剂新型过程强化技术 |
化肥 | 高效合成、低能耗尿素工艺技术 |
煤化工、石化 | 大型气流床气化技术 |
石化装备 | 基于液化天然气(LNG)冷能利用的液体空分设备 |
化工新材料 | 高性能聚四氟乙烯分散树脂产业化新技术 |
无机盐 | 红矾钠有机还原制备氧化铬绿和铬酸酐联产清洁技术 |









来源:工业和信息化部
