日本发布了“氢能基本战略”,并提出了“氢能社会”的概念,涵盖了制氢、储氢和氢能利用及基础设施建设等氢能全产业链,是世界上氢能研究和应用较完备的国家。
氢能源由于具有储量大、效率高、没有温室气体排放、便于贮存和运输且安全性高等优势,被认为是未来能源替代的终极解决方案。日本十分重视氢能的发展,福岛核事故以后更是加快了氢能替代的步伐。目前已经在燃料电池汽车、家庭热电联供等领域取得一定的成效,也逐步在氢能的无碳排放生产、氢能发电、氢能社区等领域进行示范试验,并首次推出了“氢能社会”的概念。日本氢能的快速发展得益于完善的法律法规、政府的资金扶持及广泛的国际合作,但也存在成本过高、高度依赖政府补贴、技术尚未成形和规制的限制等问题。中国应该通过完善氢能标准和规划、加强研发和推广示范、扩大氢能人才队伍和加强国际合作等方式促进氢能产业的健康发展。近几年,氢能因其清洁、高效、来源广泛以及可再生等特点越来越受到各国政府、科技界和企业界的关注,逐步成为全球能源研究的一个热点。美国、日本、法国、德国等发达经济体纷纷出台氢能源战略,试图抢占氢能源发展的制高点。日本发布了“氢能基本战略”,并提出了“氢能社会”的概念,涵盖了制氢、储氢和氢能利用及基础设施建设等氢能全产业链,是世界上氢能研究和应用较完备的国家。中国已经把发展氢能源列为国家战略,学习和借鉴日本的发展经验,对我国的氢能产业发展和能源转型均大有裨益。
能源安全和环保问题一直是日本能源的核心关切。日本的一次能源供给94%来自海外,原油的消费98%集中在汽车燃油领域,这些原油87%来自中东地区。为了减轻对外部能源的依赖,日本一直把提高能源效率作为重要的手段,从政策和技术方面支持能源效率的提高。但即使这样,仍然需要大量进口化石能源。氢能同时可以减少温室气体的排放。日本制定的目标是2030温室气体排放比2013年减少26%(或者比2005年减少25.4%)。根据巴黎协议的承诺,日本在2050年的温室气体排放要减少80%(基准年没有规定)。作为一种终极能源,日本的研究表明,如果从2020年开始造发电系统使用氢气,到2050年,二氧化碳排放量将减少近60%,同时也减少天然气等化石能源的使用。2011年的福岛核事故加速了日本氢能的发展进程。日本是世界上液化天然气进口大国,单位进口价格较高。福岛核事故之前,日本的贸易顺差是稳定的,但核事故发生以后,化石燃料进口的激增几乎每年都使日本的贸易收支出现赤字。自2010年以来,家庭电费和工业电费分别上涨了25%和39%。日本的天然气发电价格是OECD国家里第二高的,2016年每接近110美元/百万千瓦,工业电力价格也是第二高的,超过160美元/百万千瓦。福岛核事故以后,日本的能源自给率一直维持在6-7%的水平,原来在日本电力结构中占比30%的核电全部停运。尽管日本政府正在重启核电,但这起事故使公众对核电的情绪急剧恶化,不仅阻碍了政府继续推动重启和建造更多反应堆,还加剧了日本能源未来重大决策的政治环境波动,目前只能靠增加天然气和煤炭等化石能源发电的比重来满足对能源的需求。可以说,能源的对外依存度过高以及减少二氧化碳排放的承诺,迫使日本加快寻找安全的替代能源,氢能试点不断铺开,氢能社会战略也应运而生。但发展氢能对日本来说是一个战略赌注,虽然前景非常诱人,但仍然需要数十年的努力,同时也需要国际社会的全力配合,才能实现零碳排放的氢能战略发展目标。
日本氢能发展主要集中在氢的生产、运输(储藏)和应用方面。从目前的情况看,其氢能的来源主要还是从天然气、石油、煤炭等化石能源加工过程中的副产品获得,电解氢只占4%。氢的储藏和运输主要有液态氢、有机氢化物和氨三个方法,达到使用部门后,先经过气化或脱氢的步骤,产生氢气供利用。日本制定的氢能发展主要路径包括三个: (1)从海外化石燃料利用碳捕获和储存(CCS)技术或可再生能源电解实现低成本零排放制氢;(2)加强进口和国内氢运输、分配基础设施建设;(3)促进氢在汽车、家庭热电联供和发电等各个部门的大量应用。(一)日本“基本氢能战略”的主要内容
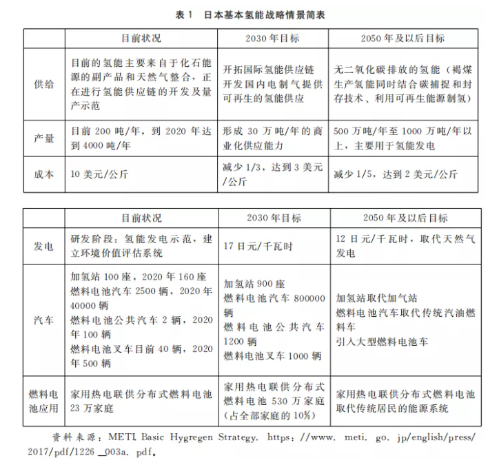
2017年12月26日,日本公布了“基本氢能战略”,意在创造一个“氢能社会”。该战略的主要目的是实现氢能与其他燃料的成本平价,建设加氢站,替代燃油汽车(包括卡车和叉车)及天然气及煤炭发电,发展家庭热电联供燃料电池系统。鉴于日本的资源状况,日本政府还将重点推进可大量生产、运输氢的全球性供应链建设。基本氢能战略还设定了2020、2030、2050及以后的具体发展目标。


这一战略显得雄心勃勃,但最终的成功取决于氢能成本、竞争力及无碳氢燃料的获得性,目前在日本国内外进行的诸多跨部门氢能试点项目的成败显得尤为重要。在这些试点中起步较早的燃料电池汽车和家用热电联产项目已经初见成效,增强了日本氢能发展的信心。
(二)燃料电池汽车
燃料电池从19世纪初就已存在,1966年美国通用公司生产出了全球第一个燃料电池汽车,速度可以达到70英里/小时,行驶里程150英里。但由于成本太高,又缺乏加氢设施,这辆车仅用于通用汽车的燃料电池展示和博物馆展览。日本在1973年石油危机后就成立了“氢能源协会”,以大学研究人员为中心开展氢能源技术研发。1981年,日本通产省在“月光计划”(节能技术长期研究计划)中,启动了燃料电池的开发。20世纪90年代,丰田、日产和本田等汽车制造商也开始了燃料电池车研发。1993年,由“新能源和产业技术综合开发机构”(NEDO) 牵头,设立了为期10年的“氢能源系统技术研究开发”综合项目,由国家科研机构和民间会社共同参与,涉及氢气生产、储运和利用等全过程。
2002-2010财政年度,日本经济、贸易和产业省资助了“燃料电池系统示范研究”项目,涵盖“燃料电池车的示范研究”和“氢基础设施示范研究”两个主题。研究内容包括氢能生产基础数据收集、燃料电池车性能、环境特征、能源效率和安全性等方面,并与其它部门共享这些数据。项目分两个阶段实施,2002-2005财年是第一阶段,2006-2010是第二阶段。日本汽车研究所、日本工程促进会、日本石油能源中心、日本天然气协会先后主持了这两个阶段的研究,丰田、本田、三菱、尼桑等日本主要汽车制造商都拿出自己的主要燃料电池车型加入了研发。同时,日本各地有15个加氢站也参与其中。这些项目的实施对日本燃料电池汽车的发展起到了巨大的推动作用。2014年12月丰田推出了Mirai车型,2016年3月本田推出Clarity车型,它们的实际驾驶距离都超过500公里,成为全球燃料电池汽车的主打产品之一,目前正在向公共汽车、重型卡车和叉车等领域拓展。2018年日本全国的燃料电池汽车为2500辆,加氢站100个。(三)家用热电联供
ENE-FARM是日本氢能在居民住宅中应用的尝试,通过将氢气注入燃料电池中发电,同时用发电时产生的热能来供应暖气和热水,形成微型热电联供系统。目前主要有固体高分子型燃料电池(PEFC)和固体氧化物型燃料电池(SOFC)两种类型,生产700瓦和1000瓦发电量的产品,能够满足部分电力需求和全部的热水需求。早在1992年日本就开始了针对燃料电池的质子交换膜进行基础研发,探索氢能在住宅中的应用。2001年开始进行小规模固体高分子型燃料电池(PEFC)的研发和示范,2009年,固体高分子型燃料电池(PEFC)热电联供系统正式上市销售,2011年固体氧化物型燃料电池(SOFC)热电联产系统也上市销售。由于技术的不断改进,自上市以来,SOFC和PEFC的价格分别下跌了约43%和70%。然而,要实现设定的数百万的安装目标,还需要进一步降低成本。日本计划到2020年,将PEFC系统的零售成本降至80万日元,将SOFC系统的零售成本降至100万日元,累计安装达到140万台。日本的三菱、日立电力系统公司和川崎重工业公司都在研究氢的直接燃烧以及与天然气共同燃烧发电技术。在煤气化联合循环(IGCC)中混入50%以上氢能的涡轮机也逐步进入商业化生产。日本政府预测,在未来的几十年里,发电将成为氢能源增长的最大驱动因素,占氢消耗量的64%左右。目前,利用氢能进行大规模发电的技术仍在研究之中,最主要的是解决成本问题。日本政府的目标是到2030年将氢燃料的价格降低到17美分/千瓦时,2050年降为12美分/千瓦时,这样才能与天然气发电进行竞争。日本当前工业所消耗的几乎所有氢都是化工和钢铁生产过程的副产品排放出来的,最大的氢来源是烧碱工业,为加氢站和其他工厂提供高氢能。但由于烧碱生产正在转向能源效率更高的不排放氢的气体扩散电极法,因此未来氢的供应不能依赖烧碱业。近年来日本更加注重新的氢能生产技术,特别是能够实现无碳排放的氢能生产技术,进行包括电解制氢等新技术的试验。虽然工业需求不会推动日本的氢能经济发展,但它将从无碳排放的所谓绿色氢能的制造成本降低中受益,因为一旦这些绿色氢变得更便宜,产业领域就可以通过改用绿色氢能来减少排放。
(五)氢能社区试点
日本氢能社会的实现还需要与“智能社区”相结合,利用数字技术、信息和通信技术以及与可再生能源的融合来提高社区服务的质量,同时降低成本和资源消耗,促进经济增长。2011年福岛核事故以后,为应对未来核能可能减少的前景,日本开始资助北九州、横滨、丰田、京阪科学城和福岛[6]等地进行氢能社区建设试点项目。北九州氢能社区是世界上第一个氢能社区示范项目,其目的是测试从附近一家钢铁厂向住宅、商业和公共设施供应副产品氢的情况。主要内容包括(1)使用管道供应氢;(2)燃料电池在多个应用程序中的可操作性测试;(3)燃料电池驱动车辆、小型叉车和自行车等运行;(4)从燃料电池汽车(FCVs)向家庭供电;(5)智能社区电力共享等5个方面。北九州氢能社区示范项目于2014年结束,后续项目将继续进行,主要是进一步降低氢能成本。2016年东京市政府推出了针对2020年东京奥运会和残奥会的“氢社会”计划,到2020年将加氢站增加到35个,运行6000辆燃料电池汽车,举办一届清洁的奥运会。他们认为,1964年东京奥运会留下了新干线高速列车系统作为遗产,2020年的东京奥运会将留下一个氢能社会作为它的遗产。氢气社区还可以产生社会和经济的“溢出效应”,应对诸如经济高速增长时期建造的城市基础设施的老化、区域工业衰退、出生率下降和人口老龄化等日本城乡发展遇到的各种挑战。氢能社区的建设,可以通过氢能的生产和消费等产业链的带动,推动氢能基础设施建设,创造新的产业和就业机会,振兴区域经济。
日本氢能发展的最终目标是走向无CO2排放制氢,特别是通过可再生能源制氢,形成整个生命周期的零碳排放。但由于日本的气象条件和地形的复杂,其可再生能源成本远高于世界平均水平。日本能源经济研究所的研究显示,日本在APEC经济体中的制氢成本是最高的,因此,应用碳捕获和储存(CCS)技术开发海外低成本化石能源制氢,以及利用海外可再生能源获得氢能,是日本氢能战略的主要目标之一,也是日本实现氢能社会的关键。为了从海外获得低价、无污染的氢能,日本已经开始了与其他国家进行氢能供应链的合作,内容涵盖各种制氢方法。(一)与挪威政府合作进行可再生电力的电制氢(Power to Gas)试验2017年日本川崎重工与挪威NeL氢能公司实施利用水力发电生产氢能的示范合作项目,预计年制氢约22.5--300万吨。如果项目成功,最终的目标是在挪威使用风力发电,通过油轮将液化氢输送到日本,实现商业化零碳排放制氢。挪威方面预计该项目最终可以实现以最低24日元/Nm3(21.7美分/Nm3)的价格向日本供应液化氢。2018年4月,澳大利亚电力生产商AGL能源公司和川崎重工业公司宣布在维多利亚州拉特罗贝河谷建造一座煤气化示范厂,该试点项目将于2020年开始运行,以测试将褐煤转化为氢的可行性,然后将其液化运往日本。项目总成本为4.96亿美元,其中一半用于维托利亚的试点,另一半将用于日本的基础设施建设和航运。目标是在2020年中期完成初步示范,2030年实现商业化运作。目前澳大利亚褐煤制氢的价格可以达到29.8日元/Nm3(约27美分/Nm3) 。尽管成本很低,但由于煤气化制氢与直接燃煤发电一样具有污染性,未来该项目的最终方案是与CCS技术相结合,实现零碳排放的氢能生产。2017年7月,四家主要的日本基础设施和贸易公司千代公司、三井公司、三菱公司和日本裕森公司在新能源与产业技术综合开发机构(NEDO)的支持下,成立了“先进的氢能链技术开发协会(PREST)”。他们与文莱达成协议,利用文莱天然气液化厂的副产品通过蒸汽重整进行氢气生产。生产出来的氢气利用千代田开发的Spera氢技术,将甲苯加氢生成液态甲基环己烷(MCH),便于在标准温度和压力下储存和运输。运到日本以后,进行脱氢,分解成原来的甲苯和氢。氢气将作为燃料用于另一个热电厂示范项目,而甲苯则返回文莱,重复加氢和运输的循环。该试点项目投资1亿美元,预计将于2019年12月完工,2020年1月至12月期间将运输210吨氢至日本,以探索未来商业化运行的可行性。2016年9月日本和沙特阿拉伯成立联合小组,着手实施“2030年沙特——日本愿景”项目,该项目牵涉双方44个部委和机构,包含3个支柱、9个主题、46个政府项目。能源属于9个主题之一,由沙特能源、工业和矿产资源部(MEIMR)和日本经济产业和贸易省领导。目前正在设计联合示范项目,期待通过以氨为载体,将沙特氢气运到日本。与其他氢载体相比,氨具有成本优势。为了实现与液化天然气/燃煤发电同等的成本,氨的供应成本必须是350美元/吨。尽管目前氨的成本已经可以达到250到300美元/吨,但这种氨的生产会造成二氧化碳排放。如果CCS的成本可以降到50美元/吨,那么无碳氨的价格为300—350美元/吨,则会具有与化石能源发电成本竞争的能力。
日本政府认为氢能是其能源问题的终极解决方案,原本氢能产业的发展是一个长期的过程,但福岛核事故加快了日本发展氢能替代的步伐,政府、企业和公民都参与其中,取得了一定的效果。日本发展氢能的经验主要包括以下几个方面:日本政府通过一系列法律措施,极大促进了创造力和创业精神的提高,推动了氢能产业的快速发展。1995年11月,日本颁布了“科学技术基本法”,这是科学技术领域最重要的基本法律,为日本科学技术的快速发展提供了法律支持;1998年5月,为了促进“科学技术基本法”的实施,日本又颁布了“从大学到工业的技术转让促进法”(称为TLO法),其目的是促进技术转让并鼓励产学研发合作;1999年,日本再次颁布了“第30条工业振兴特别措施法”——也被称为日本的“Bayh-Dole法”。法律允许发明人保留由日本政府资助的能源项目获得的专利,吸引更多的人从事能源的研究;2004年4月,日本颁布了“国家大学公司法”,使大学与企业的接触更加方便;2006年12月又颁布了“新教育基本法”,该法律将支持产业发展作为大学的一项重要使命。这些法律的实施,不仅提高了大学的创造力,而且增加了大学与企业进行协作研发的灵活性,效果显著。到2013年中期,大约成立了200个“大学——工业合作研究中心”和2000家风险投资公司,私营部门和大学氢能研发合作不断深入。正是得益于这些完善的政策支持,激励了日本科研机构与企业在联合深度研发,促使其氢能产业快速发展。资金支持是日本氢能产业发展的重要因素之一。经济产业和贸易省(METI)是日本氢能研究的主要资助机构,其资助主要通过日本最大的公立研究开发管理机构——新能源和产业技术综合开发机构(NEDO)提供。此外,日本环境省(MoE)和内阁也资助了氢能的研发和补贴。据不完全统计,2013--2018年,这三家机构共资助了14.58亿美元的氢能研发和补贴经费,其中经济产业和贸易省11.12亿美元,环境省1.95亿美元,内阁1.5亿美元,具体金额和项目见表4。此外,经济产业和贸易省和环境省每年还拨出约1.5亿美元用于碳捕捉和储存(CCS)的研发,这对于化石燃料零排放氢能的生产至关重要,这一研究预计到2020年会取得初步成果。
日本政府还通过NEDO对日本在海外氢能技术诀窍示范项目提供研发资金和补贴。在示范阶段证明商业可行性之后,项目就可以向日本国际合作银行(JBIC)申请资金,并向国营的日本进出口保险公司(NEXI)申请保险,以降低海外氢能研发及应用的风险。
(三)充分利用氢能的国际合作
国际合作对于日本氢能产业的发展、技术改进和成本降低至关重要。公平的规制框架、全球的协调行动以及对开发者的奖励,都会强化氢能的技术开发并加速其商业化进程,最终使全球消费者受益,并使国际协调政策和行业间的合作越来越紧密。
日本多次和氢能生产的合作伙伴定期举用会晤,不断强化国际合作对氢能发展的重要作用。同时,培育强大的热电联产和燃料电池汽车出口市场也有利于日本在这些领域保持全球领先地位,国际氢能供应网络的建立也离不开大量的投资和国际合作。
2018年10月在东京举行的国际氢能部长级会议发表声明,包括四项主要内容:一是进一步明确国际氢能技术合作中统一监管的守则、法规和标准,以推动全球氢能市场的形成;二是强调要促进信息共享、国际联合研发以及加强氢能安全和基础设施供应链的建设;三是评估各种制氢途径的资源可得性、发展潜力、对二氧化碳和其他排放减少的影响以及与化石能源的竞争能力;四是加强沟通和教育,深化社会对氢能技术及安全性的理解。这一声明的出台,为日本氢能的发展提供了极大的便利,以确保日本氢能产业能够在全球保持领先地位。
(四)日本氢能发展存在的问题
尽管日本提出了氢能战略,意在永久解决能源问题,但在现阶段,经济和技术方面的挑战和不确定因素尚未消除。日本政府也在等待评估2020年左右各试点项目的结果之后,才能考虑将氢纳入更广泛的经济和能源计划。因此,从未来很长一段时间看,日本能源和温室气体排问题的解决,依然还要依靠核能、天然气、能源效率和可再生能源来解决。氢能社会依然面临着众多的问题。
一是目前氢能产业发展仍离不开政府补贴。燃料电池、加氢站和家庭热电联供成本都相对较高,高度依赖公共财政支持,尚不具有竞争力;
二是很多氢能技术仍然处于示范阶段,未来前景还不明朗。氢能发电技术尚处在商业化的早期阶段,氢能的生产、储储、运输等供应链尚未建立,供氢基础设施薄弱;
三是由于监管和技术的限制,加氢站网络无法迅速发展。氢气作为一种工业气体受到严格管制,必须由持有高压气体处理执照的专家处理,同时有关燃料电池车辆和压缩氢加气站的技术标准、安全标准也需要进一步修改。规制的放松和修改,将会对日本的氢能产业产生巨大的影响。
我国十分重视氢能产业的发展,在《能源技术革命创新行动计划2016-2030》、《“十三五”国家战略性新兴产业发展规划》和 《“十三五”国家科技创新规划》中都对氢能予以重点关注。目前我国的燃料电池汽车生产技术发展迅猛,加氢站也在各地纷纷建设,从2009年开始,我国也已经开展风光电结合海水制氢技术前期研究和氢储能关键技术及其在新能源接入中的应用研究。虽然我国的氢能产业取得了一定的进展,但在氢能应用的广度和深度上与世界先进水平尚有一定的差距,日本发展氢能产业的经验可以为我国提供很好的借鉴。我国已经成立了全国氢能标准化技术委员会(SAC/TC309)和全国燃料电池及液流电池标准化技术委员会(SAC/TC342),主要负责氢能的生产、储运及应用的标准化的制定,已先后发布氢能技术相关国家标准和行业标准近100项。但随着氢能在各个领域应用的逐步深入和技术进步,越来越多的新标准需要制定或者修订。对不同类型的气态氢、液态氢、固态储氢、有机液体储氢等氢能的运输、储存以及加氢站的安全等问题尤其需要予以足够的重视,明确各种类型氢能的定义范围,制定严格的标准和完善的管理程序,保证氢能产业链的整体安全。氢能产业是未来能源转型的重要目标之一,虽然目前的技术水平尚未能与化石能源竞争,但具有良好的发展前景。我国应该及时制定氢能全面发展的目标规划及线路图,在清晰目标的指导下,更快更好的发展我国的氢能产业。氢能的应用覆盖面非常广,其成功更多的是取决于实验室的技术突破和示范项目的及时推广。在国家不断增加研发经费和示范推广项目的同时,制定促进氢能发展的各项激励扶持政策,促进私营投资,扩大氢能发展的资金来源,加强在基础设施领域的投资显得尤其重要。中国庞大的工业实力和消费基础为氢能发展提供了规模优势。同时,中国在发展新兴产业中“先启动再规划”的方法尽管风险较高,但也取得了广泛的成功。但随之而来的是人力资源需求的滞后,中国目前没有足够的燃料电池专家,也很少有大学提供相关课程。加氢站的维护、运营、氢燃料电池技术的安装和运行均需要高度先进的基础设施和熟练的技术人员。氢能专业人才的欠缺,会阻碍我国氢能产业的健康发展。氢能的发展需要全球各国在氢能研发、示范推广以及氢能智能社区建设中相互合作,协调共进,氢能巨大的市场需要全球去分享。氢能委员会预计要建立氢能经济,从现在到2030年,全球每年需要投资200--250亿美元,总计2800亿美元。同时需要各国在长期的政策框架支持下大规模部署氢能,通过规模效应降低氢能生产和应用成本。这样才能全面实现大规模可再生能源的整合和发电、跨部门和跨地区的能源分配、提高能源系统的抗御能力、加速在氢能运输、建筑热能、电力及工业领域的脱碳过程以及为工业提供清洁的原料等氢能发展的总体目标。(本文发表于《全球化》2020年第二期。作者:魏蔚系中国社科院世经政所副研究员;陈文晖系北京服装学院中国时尚研究院教授。)