【试剂前沿】新型纳米试剂DB-QX-asy-4F:实现肿瘤光诊疗与多重细胞死亡调控

光诊疗是一种新兴的生物医学技术,可在单一纳米平台中融合诊断成像与治疗功能。因其高选择性、强效性、微创性和成本效益,该技术在精准肿瘤治疗领域备受关注。然而,现有光诊疗试剂仍面临生物相容性不足、合成复杂、近红外光谱可调性有限及长期蓄积毒性等挑战。因此,开发具有优异光学性能、良好生物安全性和结构可调性的下一代有机小分子试剂,成为当前研究的重点方向。
近日,香港中文大学/香港科技大学唐本忠、香港科技大学林荣业和宁夏大学马海军、李乐共同开发出一款基于新型非富勒烯受体(NFA)的“全能型”光热诊疗纳米系统。该研究创新性地设计了具有A-D-A'-D-A型分子结构的DB-QX-asy-4F材料,成功构建了多功能纳米颗粒(DB-QX-asy-4F NPs)。该纳米颗粒展现出卓越的光学与治疗性能,高效抑制肿瘤生长。
在机制上,该研究首次在该类光诊疗体系中揭示了铁死亡与泛凋亡(PANoptosis)的协同调控作用。该工作不仅为发展高性能、多功能的有机光诊疗试剂提供了创新的分子设计思路,也通过深入的机制阐释,推动了NFA材料在肿瘤精准治疗领域的应用前景,为其未来的临床转化奠定了重要基础。

图片导读:

DB-QX-asy-4F NPs 的分子设计与光物理性质

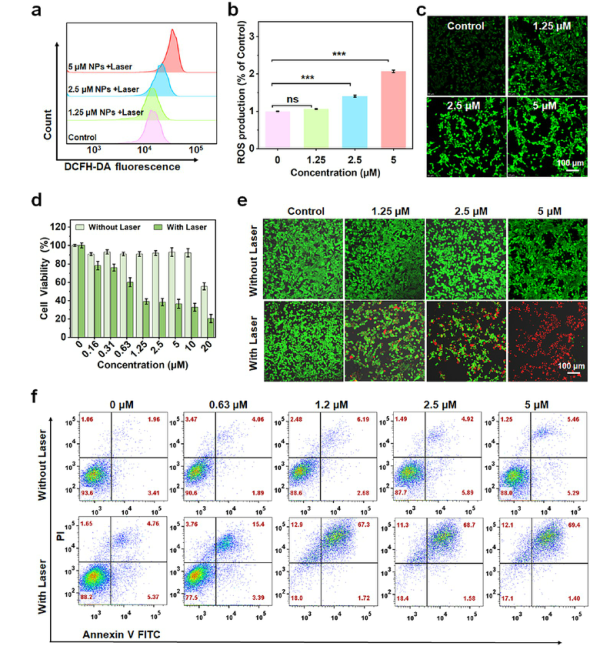
DB-QX-asy-4F NPs + 激光处理对乳腺癌细胞的杀伤机制
文章信息:
延伸阅读
非富勒烯受体——肿瘤光疗的新一代试剂
在肿瘤光诊疗领域,一种名为“非富勒烯受体”(NFA)的有机分子材料正受到越来越多的关注。这类材料最初用于太阳能电池,因其分子结构灵活可调、光吸收能力强而被引入生物医学领域。本文中的DB-QX-asy-4F正属于这一类材料,它通过精巧的分子架构,实现了对近红外光的高效捕获与转化,成为集诊断与治疗于一身的“多面手”试剂。这类试剂的开发,标志着光诊疗试剂正从单一功能向智能化、集成化方向演进。

本研究中DB-QX-asy-4F作用机制示意图(摘自 ACS Nano )
这一试剂的核心价值在于其“诊疗一体化”能力。传统肿瘤诊疗往往需要分别使用显像剂和治疗剂,而该试剂在一次注射后,既能完成深层肿瘤的高分辨荧光与光声成像,又能在激光触发下同时产生热量和活性氧,实现物理与化学双重治疗。这种设计不仅提高了治疗的精准度,也减少了多次给药带来的复杂性与潜在风险,为临床转化提供了更可行的技术路径。
编辑|张 赫
校对|刘文燕
审核|屈缨虹




