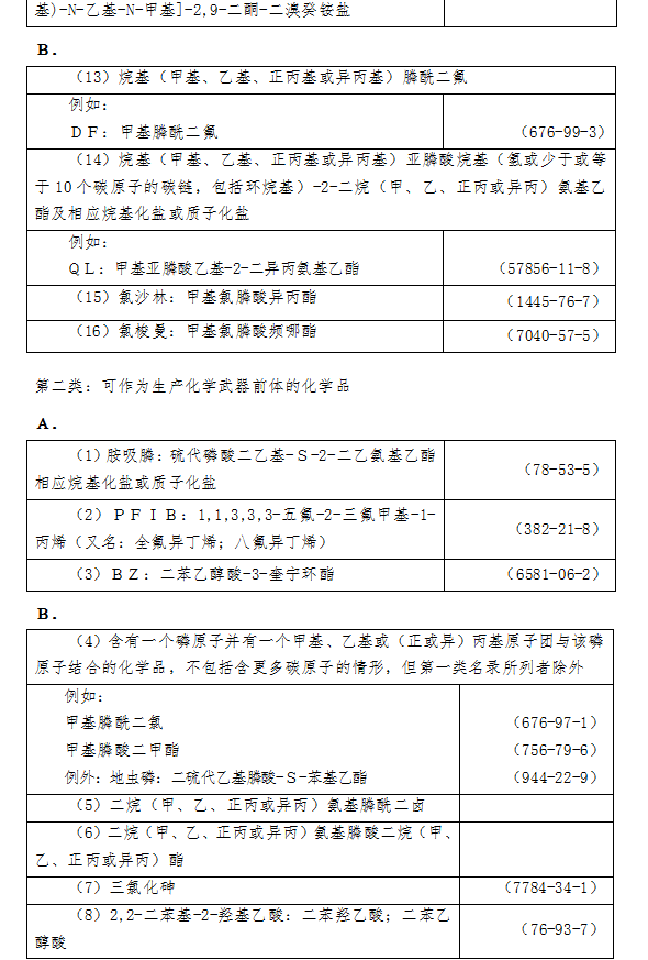
公开征求对《各类监控化学品名录(修订征求意见稿)》
摘要:
为落实禁止化学武器组织第二十四届缔约国大会决议要求,履行《禁止化学武器公约》有关义务,工业和信息化部组织修订了《各类监控化学品名录》,现向社会公开征求意见,请于2020年4月20日前反馈意见。
联系人:工业和信息化部产业政策与法规司
电 话:010-68205756(传真)
邮 箱:law@miit.gov.cn
地 址:北京市西城区西长安街13号工业和信息化部产业政策与法规司(邮编:100804),请在信封上注明“规章征求意见”。
工业和信息化部
2020年3月20日




