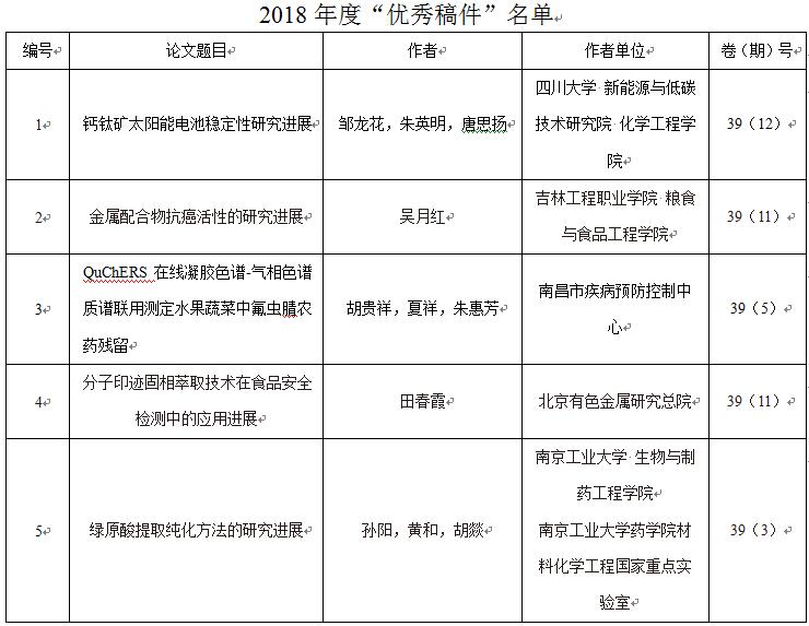
为提高《化学试剂》期刊的文章质量和作者水平,进一步提升《化学试剂》期刊的影响力,编辑部组织开展了2018年度“优秀稿件”·“优秀作者”评选活动。本次评选在科技论文数据统计机构2017年影响力统计分析数据的基础上,主要参考文章的被引频次、下载量、热点和稿件质量等,评选出5篇“优秀稿件”;再依据2017年作者向我刊投稿数量、下载量、被引频次和稿件质量等,评选出5位“优秀作者”。


在此,向获得“优秀稿件”·“优秀作者”称号的作者表示祝贺,同时也衷心地感谢新老作者对我刊的关注与支持!欢迎广大作者创造出更多的科技成果,创作出更优秀的科技论文,为国家的科技进步做出更大的贡献!
编辑部将对获奖作者给予赠刊、发奖等鼓励。希望大家能一如既往地支持本刊。
《化学试剂》编辑部
上一篇:
第十三届全国试剂与应用技术交流...
下一篇:
新 年 寄 语
