1引言
危险废物是指根据国家统一规定的方法鉴别认定的具有毒性、易燃性、爆炸性、腐蚀性、化学反应性、传染性之一性质的,对人体健康和环境能造成危害的固态、半固态和液态废物。危险废物中,较大部分是危险化学品废物。随着工业的发展,带给了我们生活许多的便利,带动了人们文化的前进,但也同样污染了环境,工业生产过程排放的危险废物日益增多,让环境成为了进步的代价,而环境又是我们生存的必需品。据估计,全世界每年的危险化学品废物产生量为3.3亿吨。由于危险化学品废物带来的严重安全和环境污染问题,危险化学品等危险废弃物的安全和环境污染环境问题已经得到国家有关部门和各省市、自治区政府的重视,颁布了一系列的法律、法规、条例、标准和规范。
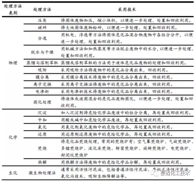
图1 危险化学品警示图例 2 我国危险化学品废物处理和处置概况 我国正处于工业化快速发展阶段,随之带来了严重的安全和环境问题。危险化学品等危险废弃物产生量日益增加,由此引发的各类事故常有发生,危险废弃物的处理和处置已成为人们关注的重点。我国的危险化学品废物的处理和处置水平较低,一方面是技术问题,有的危化品废物缺乏有效的处理手段;另一方面是经济问题,有的危化品废物处理需要较复杂的工艺过程,投入很大,企业很难承受。有部分危化品生产和使用企业将废物堆放存积在厂区内,长年不作处置,构成了很大的安全隐患。有个别企业将危险化学品废物转移至他处存放,特别是较偏僻的农村地区,由于当地居民缺乏危险化学品安全知识,有的会取作别用,对生态环境、人群健康产生严重损害,甚至发生火灾爆炸。有的企业违法将危险化学品废物卖给无危化品废物处理资质的单位,还有严重的将危化品废物倾倒在耕地和江湖海洋中,造成严重的环境污染事故。例如,2004年5月安徽省滁州市的危险化学品废弃物的倾倒事件。南京一化工厂以每倾倒一吨危化品废弃物500元的价格,非法与人达成协议。受托人于深夜无人时在滁州市104国道沿线区域内共倾倒101桶废物。造成了周边树木及庄稼大面积枯萎,并危及了人畜。 图2 危险化学品废物 近年来,为了解决危险化学品废物污染环境,国家做出了一定的保护措施,颁布了一系列的法律、法规、条例、标准和规范。包括:《中华人民共和国安全生产法》(中华人民共和国主席令第70号(2002))、《中华人民共和国环境保护法》(中华人民共和国主席令第22号(1989))、《危险化学品安全管理条例》(国务院令第344号(2002))、《中华人民共和国固体废物污染环境防治法》(中华人民共和国主席令第58号(1995))、《废物进口环境保护管理暂行规定》(国家环境保护局、对外贸易经济合作部、海关总署、国家工商行政管理局、国家进出口商品检验局(1996))、《危险废物经营许可证管理办法》(中华人民共和国国务院令第408号(2004))等。国家和地方一系列文件的颁发规范了危险化学品废物的安全管理、处理和处置。 3 危险化学品废弃物的管理制度 依据国家和地方政府的要求,危险废物的产生、收集、转移、贮存、利用、处理、处置及其监督管理等活动均需建立管理制度,一般对危险化学品废物的处理和处置的管理要求如下: 1)贮存、处置危险化学品废弃物的建设项目,其职业安全卫生及环境保护设施,必须与主体工程同时设计、同进施工、同时投产使用,并经当地县以上环保局和其它有关部门验收合格后,方可投入使用。 2)安全技朮部门负责把本企业产生危险化学品废弃物的产生量、贮存、流向、处置等有关资料上报当地县级以上环保局。 3)各部门、车间的危险化学品,必须指定专人负责,送往企业危险化学品废弃物处理部门统一处置,不得随意拋弃。 4)禁止在危险化学品贮存区域内堆积可燃危险废弃物。 5)贮存、运输、处置危险化学品废弃物,必须按照危险化学品废弃物特性分类进行。禁止混合贮存、运输、处置性质不兼容而未经安全性处置的危险化学品废弃物。 6)运输危险化学品废弃物,必须采取防止污染环境的措施。 7)对危险化学品废弃物容器、包装物,贮存、运输、处置危险化学品废弃物的场所、设施,必须设置危险废弃物识别标志。 8)危险化学品废弃物的包装应采用易回收利用、易处置或者在环境中易消纳的包装物。 9)剧毒品用完之后,留下的包装物必须严加管理,使用部门应登记造册,指定专人交物资回收部门,由专人负责管理。 10)贮存、运输、处置危险化学品废弃物的场所、设施、设备、容器、包装物及其它物品转作它用时,必须经过消除污染及消毒处理,方可使用。 11)转移危险化学品废弃物,由企业安全技朮部门按国家有关规定填写、办理废弃物转移联单,并向危险物移出地和接受地的县级以上环保局报告。 12)安全技朮部门负责制订在贮存、运输、处置危险化学品废弃物时发生的意外事故的应急措施。 13)因发生事故,造成危险化学品废弃物严重污染环境时,安全技朮部门必须立即采取措施消除或减轻对环境的污染危害,及时通报可能受到污染危害的单位和居民,并向经理和当地县以上环保局以及其它有关部门报告。 4 危险化学品废物的处理和处置方法 通常,危险化学品废物有物理处理、化学处理、生物处理等三大类处理方法,危险化学品废物处置一般采用填埋方法。常用的危险化学品废物处理方法列于下表中。 表1 危险化学品废物处理方法



