污水处理工艺探讨
专题导航:随着我国城市化进程的加快,目前,中小城市(镇)的污水排放量约占全国污水排放总量的一半以上,随着未来50年城镇建设的快速发展,生活污水和工业废水的排放量将会数倍、甚至十几倍的增加,势必加剧水环境的恶化。结合我国现阶段污水处理事业发展现状及面临的问题,提出现阶段我国污水处理技术的发展趋势仍然是以发展简易、高效率、低能耗的污水处理技术为主。重点在于能做到投资少,再生水回用率高,污泥处理有效,臭气控制等。
污水处理工艺流程 |
污水处理工艺就是对城市生活污水和工业废水的各种经济、合理、科学、行之有效的工艺方法。英文名称:sewage treatment;wastewater treatment
定义1:用各种方法将污水中所含的污染物分离出来或将其转化为无害物,从而使污水得到净化的过程。 应用学科:生态学(一级学科);污染生态学(二级学科)
定义2:采取物理的、化学的或生物的处理方法对污水进行净化的措施。 应用学科:水利科技(一级学科);环境水利(二级学科);水污染防治(水利)(三级学科)
我国城市污水处理现状及面临的问题
我国污水处理事业的历史始于1921年,到改革开放的近二十年来取得了迅速的发展,但仍然滞后于城市发展的需要。城市污水处理能力增长缓慢和污水处理率低是造成我国水环境污染的主要原因,并严重的制约了我国经济与社会的发展。我国城市污水处理能力增长缓慢的主要原因可以归结为以下四个方面:
1)污水处理技术落后
城市污水处理技术是城市污水处理设施能否高效运转的关键;长期以来,我国的污水处理技术都是沿袭了欧美国家近百年来的路线和处理技术,在吸收、消化国外技术的同时也形成了自己的技术,城市污水处理技术有了很大的发展,但是我国现阶段采用的污水处理技术与同期国外的技术水平相比依然还很落后,始终存在效率低、能耗高、维修率高、自动化程度低等缺点,从而影响它们在污水处理厂投标中的竞争力。
2)资金短缺,投资力度不够
城市污水处理系统是城市的重要基础设施之一,也是防止水污染、改善城市水环境质量的重要手段,为发展我国的城市污水处理,使水环境污染得到有效的控制。资金是个根本问题。
即使修建了城市污水处理厂,其高昂的运行维护管理费用也是城市污水处理率低,水体污染严重的主要原因之一。我国污水处理设备运行状况是1/3运行正常、1/3不正常、1/3处于闲置状态,污水处理厂的实际运转率只能达到50%,我国污水的实际处理率远远低于污水处理设施的处理能力。
虽然近几年国家对污水处理投资有所增加,但与国外相比还差距甚远,远远不能满足需要。据有关资料统计:发达国家包括美国、德国、日本、法国、英国等国家用于排水设施与污水处理方面的投资约占国民经济总产值的0.53%~0.88%。而我国在20世纪90年代用于排水设施与污水处理方面方面的投资仅占国民经济总产值的0.02%~0.03%。所以我国应通过宏观调控调整投资结构,加大对城市排水和城市污水处理设施的投入。
3)管理水平低
传统的处理技术较复杂,我国目前操作人员的技术素质及管理水平不能适应,这样就造成了即使已建成的污水厂也不能正常运行,严重制约了已建城市污水厂的正常运行。
4)污泥,臭气控制不当
目前,绝大多数污水厂使用的是传统的活性污泥法,污泥是污染物的集聚地,因此,污泥处理的不好,污水处理等于零。而现在,污泥的处置主要以填埋为主,并未真正的消除污染。另外,污水厂的臭气也是一个棘手的问题,随着城市的发展,以前建设的污水厂逐步发展为城市中心,此时,臭气的控制就显得很有必要。
我国污水处理发展趋势
据初步统计,近年来我国污水处理厂呈小型化发展趋势,2009年污水处理厂平均设计规模比2005年下降了24%。与此同时,污水处理厂分布区域快速扩大,2008年建有污水处理厂的城市比2005年增加了近一倍。
在这种单体小型化、区域分散化的趋势下,我国污水处理技术在路线选择上会朝何种方向发展?未来随着污水厂建设的逐渐趋于饱和以及污水排放标准的提高,污水处理厂升级改造是否会成为市场发展的主流?
关于污水处理技术的发展方向问题,上海市政工程设计研究总院总工程师、教授级高工张辰认为,前一阶段,国内的污水处理行业一味追求国外的新技术、新工艺,在引进国外技术的时候,并没有认真研究考察国外技术是否真正适合国内污水处理厂的具体情况,存在很大的片面性和盲目性。
事实上,当我国的污水处理业还处于设施建设的初期时,国外的污水处理水平已经非常发达,大型城市污水处理厂十分普及,新技术的开发研究也正是在这种基础上进行的。污水处理业发展水平的不同,使得从国外直接引进的技术并不能与国内污水处理厂很好地契合。比如AB法是国外为了提高污水处理效率,专门针对收集率较高城市的高浓度污水处理而开发的工艺。国内南方地区的一些污水处理厂,在污水浓度很低的情况下,也选择使用AB法,使得处理工艺与现实情况难以有效地匹配,造成了污水处理厂运转的低效率。
现阶段,我国污水处理厂的建设重心逐渐由大城市向中小城市转移,呈现单体小型化、区域分散化的发展趋势。在这种情况下,先前的一些处理技术反而找到了得以充分发挥作用的空间。比如氧化沟技术,就是在国外大规模的污水处理厂建成以后,逐渐开发的适合于中小型污水处理厂的处理技术。对于大型的污水处理厂,由于设备台套数不可能无限制地增加,氧化沟处理法存在一定的局限性。反而很多小型污水处理厂,处理量不是很大,设备台套数也不需要很多,通过变频调节,可以在一定范围内满足处理需求,其运营管理的难度也相对较低,因此采用这类处理方法就是合理的。此外,考虑到小型污水厂很难为污泥处理建设一套单独的设施,氧化沟还能与污泥处理结合起来,长泥龄的氧化沟可以使污泥基本稳定,为后续处理处置带来方便,节约建设和运营成本。
因此,在技术的选择上不一定是越新越好,而应根据具体情况采用最适合的技术工艺。从未来趋势来看,一些小型化、操作简易的污水处理技术反而更具适应性,继而带动与之相关的设备制造需求。
随着我国对环境保护重视程度的不断增加,相应地,环保要求和标准也在提高,这是否意味着污水处理厂升级改造将成为今后污水处理行业建设的重心?
张辰认为,一方面我们当然要朝着达到标准的方向去不断努力,但从更现实的意义而言,把“全收集、全处理、全提标”作为努力的原则,才是更符合实际和更有效的。在过程上来讲,应当是先有全收集,再到全处理,进而是全达标。
比如现在的大型城市,很多已经达到了一级B标准的污水处理厂,我们再花费更多成本对污水处理厂进行升级改造,把COD从60降到50,SS从20降到10,所得到的减排贡献,远远不如在更多的地区实现污水有效收集,提高收集量和处理量,把COD从几百降到60以内更为高效。所以全收集,建设有效的收集系统是我们最首要、最基本的努力方向。尤其随着国家城市化率的不断提高,中小城市的污水收集系统建设一定要做到“先地下、后地上”,而不是表面的污水处理设备建好了,配套管网却跟不上,后期不得不再返回来建设和完善收集系统,导致很大的浪费和运行效率的低下。
污水处理工艺
污水处理基本常用术语、名词
² SS:悬浮物,是指颗粒物直径在0.45um以下的无机物、有机物、生物、微生物等的污染物。
² COD:化学需氧量,是指在一定的条件下,用强氧化剂处理水样时所消耗的氧化剂的量。COD反映了水中受还原性物质的污染程度,又可反应水中有机物的量,水中的还原性物质有有机物、亚硝酸盐、硫化物亚铁盐等。
² CODcr:在强酸性溶液中,以重铬酸钾为氧化剂测得的化学需氧量。
² CODmn:高锰酸钾指数,是以高锰酸钾溶液为氧化剂测得的化学需氧量。
² TOC:总有机碳,是以碳的含量表示水中有机物质总量的综合指标。
² TOD:总需氧量,是指水中能被氧化的物质,主要是有机物质在燃烧中变成温度的氧化物时所需要的氧量,结果以O2的mg/L表示。
² BOD:生化需氧量,指在有溶解氧的条件下,好氧微生物在分解水中有机物的值。
² BOD5:五日生化需氧量,即在(20±1)℃下,培养五天前后水中溶解氧了的变化值。
² NH3-N:氨氮,是指以游离氨(NH3)和游离氨(NH4+)形式存在的氮。
² 透明度:是指水样的透明程度。
² 浊度:是表现水中悬浮物对光线透过时所发生的阻碍程度。
² 色度:采用稀释法,与被测样品进行目视比较,以测定样品的颜色强度。
² DO:溶解氧,溶解在水中的分子态的氧。
² PH:是指溶液中氢离子活度的负对数。表征水的酸碱性的强弱。
² SV:污泥沉降比,指氧化池中混合液沉淀30分钟后,沉淀污泥体积占混合液体积的百分数。
² SVI:指的是氧化池混合液经30分钟沉淀后,1g干污泥所占的湿污泥体积。
² MLSS:1升氧化池污泥混合液所含干污泥的重量。以mg/L或g/L表示。
污水处理基础知识
1.废水的处理方法
污水的主要处理方法主要分为:物理法、物理化学法、生物法、组合法
2废水的预处理
废水的预处理是以去除废水中的大颗粒污染物和悬浮物在废水中的油脂类物质为目的的处理方法
常见的预处理方法包括格栅、沉沙、隔油及调节等。
除油方法主要有:加隔板、加斜板。
水质水量的调节可使用调节池。
3污水的处理级别
一级处理:污水经过简单的物理处理后的水;
二级处理:经一级处理后,在经生化处理后的出水;、
三级处理:又称深度处理,二级处理后的出水再经过加药、过滤、消毒灯其它技术,使出水达到更高的标准。
4排水水质等级
《地面水环境质量标准》GB3838—88将水分为五类,即Ⅰ类、Ⅱ类、Ⅲ类、Ⅳ类、Ⅴ类。
Ⅰ 类 主要适用于源头水,国家自然保护区。
Ⅱ类 主要适用于集中式生活饮用水水源地一级保护区,珍贵鱼虾产卵场等。
Ⅲ类 主要适用于集中于生活饮用水水源地二级保护区,一般鱼类保护区及游泳区。
Ⅳ类 主要适用于农业用水区及一般景观要求水域。
Ⅴ类 主要适用于农业用水及一般景观要求水域。
工艺选择准则
1) 城市污水处理工艺应根据处理规模、水质特性、受纳水体的环境功能及当地的实际情况和要求,经全面技术经济比较后优选确定。
2) 工艺选择的主要技术经济指标包括:处理单位水量投资、削减单位污染物投资、处理单位水量电耗和成本、削减单位污染物电耗和成本、占地面积、运行性能可靠性、管理维护难易程度、总体环境效益等。
3) 应切合实际地确定污水进水水质,优化工艺设计参数。必须对污水的现状水质特性、污染物构成进行详细调查或测定,作出合理的分析预测。在水质构成复杂或特殊时,应进行污水处理工艺的动态试验,必要时应开展中试研究。
4) 积极审慎地采用高效经济的新工艺。对在国内首次应用的新工艺,必须经过中试和生产性试验,提供可靠设计参数后再进行应用。[1]
《水污染控制工程》分类
不溶态污染物的分离技术:
1、重力沉降:沉砂池(平流、竖流、旋流、曝气)、沉淀池(平流、竖流、辐流、斜流);
2、混凝澄清;
3、浮力浮上法:隔油、气浮;
4、其他:阻力截留、离心力分离法、磁力分离法
污染物的生物化学转化技术:
1、活性污泥法:SBR、A/O、A/A/O、氧化沟等
2、生物膜法:生物滤池、生物转盘、生物接触氧化池等
4、自然条件下的生物处理法:稳定塘、生态系统塘、土地处理法
污染物的化学转化技术:
1、中和法:酸碱中和
2、化学沉淀法:氢氧化物沉淀、铁氧体沉淀、其他化学沉淀
3、氧化还原法:药剂氧化法、药剂还原法、电化学法
4、化学物理消毒法:臭氧、紫外线、二氧化氯、氯气、次氯酸钠
溶解态污染物的物理化学分离技术:
1、吸附法
2、离子交换法
3、膜分离法:扩散渗析、电渗析、反渗透、超滤、纳滤、微滤
4、其他分离方法:吹脱和气提、萃取、蒸发、结晶、冷冻
根据常见污水处理方法分类
物理法:物理或机械的分离过程。过滤,沉淀,离心分离,上浮等
化学法:加入化学物质与污水中有害物质发生化学反应的转化过程。中和,氧化,还原,分解,混凝,化学沉淀等
物理化学法:物理化学的分离过程。气提,吹脱,吸附,萃取,离子交换,电解电渗析,反渗透等
生物法:微生物在污水中对有机物进行氧化,分解的新陈代谢过程。活性污泥,生物滤池,生物转盘,氧化塘,厌气消化等
废水的化学方法分类
混凝
向胶状浑浊液中投加电解质,凝聚水中胶状物质,使之和水分开
混凝剂有硫酸铝,明矾,聚合氯化铝,硫酸亚铁,三氯化铁等
含油废水,染色废水,煤气站废水,洗毛废水等
中和
酸碱中和,pH达中性
石灰,石灰石,白云石等中和酸性废水,CO2中和碱性废水
硫酸厂废水用石灰中和,印染废水等
氧化还原
投加氧化(或还原)剂,将废水中物质氧化(或还原)为无害物质
氧化剂有空气(O2),漂白粉,氯气,臭氧等
含酚,氰化物,硫铬,汞废水,印染,医院废水等
电解
在废水中插入电极板,通电后,废水中带电离子变为中性原子
电源,电极板等
含铬含氰(电镀)废水,毛纺废水
萃取
将不溶于水的溶剂投入废水中,使废水中的溶质溶于此溶剂中,然后利用溶剂与水的相对密度差,将溶剂分离出来
萃取剂:醋酸丁酯,苯,N—503等设备有脉冲筛板塔,离心萃取机等
含酚废水等
吸附(包含离子交换)
将废水通过固体吸附剂,使废水中溶解的有机或无机物吸附在吸附剂上,通过的废水得到处理
吸附剂有活性炭,煤渣,土壤等
吸附塔,再生装置
染色,颜料废水,还可吸附酚,汞,铬,氰以及除色,臭,味等用于深度处理。
工艺流程

现代污水处理技术,按处理程度划分,可分为一级、二级和三级处理。
一级处理,主要去除污水中呈悬浮状态的固体污染物质,物理处理法大部分只能完成一级处理的要求。经过一级处理的污水,BOD一般可去除30%左右,达不到排放标准。一级处理属于二级处理的预处理。
二级处理,主要去除污水中呈胶体和溶解状态的有机污染物质(BOD,COD物质),去除率可达90%以上,使有机污染物达到排放标准。
三级处理,进一步处理难降解的有机物、氮和磷等能够导致水体富营养化的可溶性无机物等。主要方法有生物脱氮除磷法,混凝沉淀法,砂滤法,活性炭吸附法,离子交换法和电渗分析法等。
整个过程为通过粗格栅的原污水经过污水提升泵提升后,经过格栅或者砂滤器,之后进入沉砂池,经过砂水分离的污水进入初次沉淀池,以上为一级处理(即物理处理),初沉池的出水进入生物处理设备,有活性污泥法和生物膜法,(其中活性污泥法的反应器有曝气池,氧化沟等,生物膜法包括生物滤池、生物转盘、生物接触氧化法和生物流化床),生物处理设备的出水进入二次沉淀池,二沉池的出水经过消毒排放或者进入三级处理,一级处理结束到此为二级处理,三级处理包括生物脱氮除磷法,混凝沉淀法,砂滤法,活性炭吸附法,离子交换法和电渗析法。二沉池的污泥一部分回流至初次沉淀池或者生物处理设备,一部分进入污泥浓缩池,之后进入污泥消化池,经过脱水和干燥设备后,污泥被最后利用。
MBR污水处理工艺
工艺流程
原水→格栅→调节池→提升泵→生物反应器→循环泵→膜组件→消毒装置→中水贮池→中水用水系统
MBR污水处理工艺说明
污水经格栅进入调节池后经提升泵进入生物反应器,通过PLC控制器开启曝气机充氧,生物反应器出水经循环泵进入膜分离处理单元,浓水返回调节池,膜分离的水经过快速混合法氯化消毒(次氯酸钠、漂白粉、氯片)后,进入中水贮水池池。反冲洗泵利用清洗池中处理水对膜处理设备进行反冲洗,反冲污水返回调节池。通过生物反应器内的水位控制提升泵的启闭。膜单元的过滤操作与反冲洗操作可自动或手动控制。当膜单元需要化学清洗操作时,关闭进水阀和污水循环阀,打开药洗阀和药剂循环阀,启动药液循环泵,进行化学清洗操作。
MBR工艺特点
膜生物处理技术应用于废水再生利用方面,具有以下几个特点:
(1)能高效地进行固液分离,将废水中的悬浮物质、胶体物质、生物单元流失的微生物菌群与已净化的水分开。分离工艺简单,占地面积小,出水水质好,一般不须经三级处理即可回用。
(2)可使生物处理单元内生物量维持在高浓度,使容积负荷大大提高,同时膜分离的高效性,使处理单元水力停留时间大大的缩短,生物反应器的占地面积相应减少。
(3)由于可防止各种微生物菌群的流失,有利于生长速度缓慢的细菌(硝化细菌等)的生长,从而使系统中各种代谢过程顺利进行。
(4)使一些大分子难降解有机物的停留时间变长,有利于它们的分解。
〔5〕膜处理技术与其它的过滤分离技术一样,在长期的运转过程中,膜作为一种过滤介质堵塞,膜的通过水量运转时间而逐渐下降有效的反冲洗和化学清洗可减缓膜通量的下降,维持MBR系统的有效使用寿命。
(6)MBR技术应用在城市污水处理中,由于其工艺简单,操作方便,可以实现全自动运行管理。
SBR污水处理工艺
SBR污水处理工艺即序批式活性污泥法,全称为:序列间歇式活性污泥法(Sequencing Batch Reactor Activated Sludge Process)。
简称(SBR-Sequencing Batch Reactor)间歇式活性污泥法污水处理工艺 ,SBR工艺。
它是基于以悬浮生长的微生物在好氧条件下对污水中的有机物、氨氮等污染物进行降解的废水生物处理活性污泥法的工艺。按时序来以间歇曝气方式运行,改变活性污泥生长环境的,被全球广泛认同和采用的污水处理技术。
工艺流程
一种具有代表性的SBR工艺流程是: 通过格栅预处理的废水,进入集水井,由潜污泵提升进入SBR反应池,采用水流曝气机充氧,处理后的水由排水管排出,剩余污泥静压后,由SBR 池排入污泥井,污泥作为肥料。
分批式操作: 时间分割的操作方式替代空间分割的操作方式,如SBR运行周期由进水时间、反应时间、沉淀时间、滗水时间、排泥时间和闲置时间,可以适当灵活调节。
计算方法:
沉淀排水时间( Ts+D) 一般按2~4h 设计。闲置时间( Tx) 一般按0.5~1h 设计。 设定反应时间为( Tf) 。一个周期所需时间T≥Tf+Ts+D+Tx。[1]
时间分配例子,如:运行周期12h,其中进水2h,曝气4~8h,沉淀2h,排水1h。
SBR工艺作为一种活性污泥工艺,也有活性污泥工艺的优缺点,如活性污泥工艺优点:污水适应性强,建设费用较低。
活性污泥工艺的缺点:运行稳定性差,容易发生污泥膨胀和污泥流失,分离效果不够理想。
SBR工艺还有独有的特点。其总的优缺点参见以下:
优点
处理工艺流程简单:
工艺过程五个阶段:进水、曝气、沉淀、排水、待机。
间歇式曝气、非稳定生化反应替代稳态生化反应,
静置理想沉淀 静置理想沉淀替代传统的动态沉淀。
构筑物数量少、造价低:
不需要设初沉地,也不需要二沉地,污泥回流设施,调节池、初沉池也可省略。
便于操作和维护管理。 避免了传统厌氧反应器处理效率低、占地大的缺点。
结构简单
组合式构造方法,利于废水处理厂的扩建和改造。
处理后出水水质好。
良好的自控系统,良好的脱氮除磷效果,废水达标排放,有数据称CODCr平均去除率能达到 94 %以上,强于单级好氧处理工艺。
运行上的有序和间歇操作。
特别适用在难生化降解的废水处理。
解决了UASB等高效厌氧反应器,容易在出现水解酸化阶段酸性积累从而抑制产甲烷段处理效率的问题。
占地少,能耗低,投资省,运行管理方便
缺点严重依靠现代自动化控制技术。
自动化程度要求较高,操作、管理、维护,对操作管理人员素质要求较高。
如采用人工操作,会出现因进出水工序操作繁锁,曝气板容易堵塞。
污泥处理
污水处理系统中产生的污泥分两类:物化污泥和生化污泥。
由于生物接触氧化法产生的剩余不多,加上部分剩余污泥被回流至生物接触氧化池内用于调节生物量,因此污泥处理系统处理的污泥主要以物化污泥为主,
初沉池沉淀的物化污泥重力流自流进入污泥池。经污泥提升泵提升进入板框压滤机压滤处理。处理后的污泥外运。压滤机压滤出水排入调节池。
二沉池沉淀的生化污泥中回流后剩余的部分重力流自流进入污泥。与初沉池的物化污泥混合后,进入后续污泥处理系统统一处理。
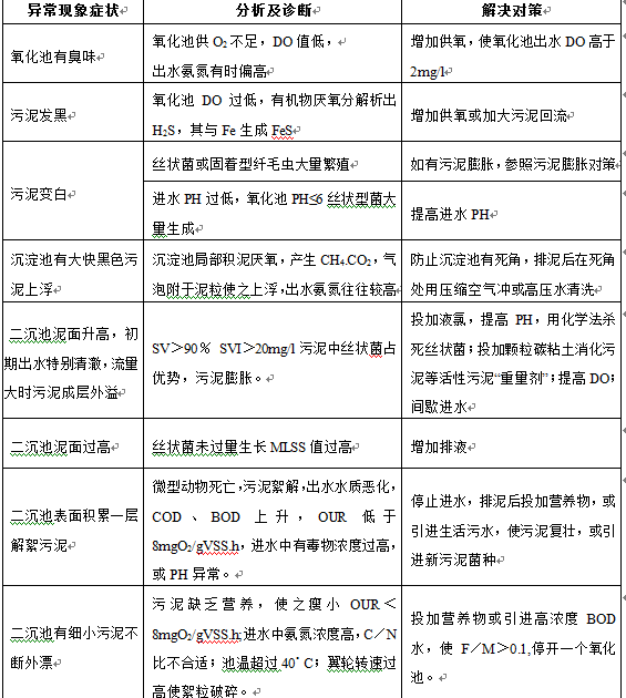
问题及解决方法
厌氧反应存在问题及解决方法
存在问题 | 原 因 | 解决方法 |
1、污泥生长过慢 | 1营养物不足,微量元素不足; 2进液酸化度过高; 3种泥不足。 | 1增加营养物和微量元素; 2减少酸化度; 3增加种泥。 |
2、反应器过负荷 | 1反应器污泥量不够; 2污泥产甲烷活性不足; 3每次进泥量过大间断时间短。 | 1增加种污或提高污泥产量; 2减少污泥负荷; 3减少每次进泥量加大进泥间隔。 |
3、污泥活性不够 | 1温度不够; 2产酸菌生长过快; 3营养或微量元素不足; 4无机物Ca2+引起沉淀。 | 1提高温度; 2控制产酸菌生长条件; 3增加营养物和微量元素; 4减少进泥中Ca2+含量。 |
4、污泥流失 | 1气体集于污泥中,污泥上浮; 2产酸菌使污泥分层; 3污泥脂肪和蛋白过大。 | 1增加污泥负荷,增加内部水循环; 2稳定工艺条件增加废水酸化程度; 3采取预处理去除脂肪蛋白。 |
5、污泥扩散颗粒污泥破裂 | 1负荷过大; 2过度机械搅拌; 3有毒物质存在。 4预酸化突然增加 | 1稳定负荷; 2改水力搅拌; 3废水清除毒素。 4应用更稳定酸化条件 |
好氧反应存在问题及解决方法







