【编委专辑】广东药科大学肖雪副研究员:中药糖类上市药物研究进展
引用本文:王登辉,李欣怡,程国良,等. 中药糖类上市药物研究进展[J].化学试剂, 2023, 45(6): 26-34.DOI:10.13822/j.cnki.hxsj.2023.0081
博士,广东药科大学副研究员,珠江科技新星,第一批中医药青年求真学者,入选2019年IYPT中国青年化学家元素周期表,代言铬(Cr)元素。主要从事中药大健康产品研发、分析与质量标准研究、中医药防治重大疾病作用及其机制研究、药品快检与过程分析研究等。主持各类项目20余项;在Food Research International、Phytochemistry、《中草药》、《化学试剂》等国内外期刊发表论文100余篇,参编专(译)著6部。获第三届陆婉珍近红外光谱青年奖,第六届仁心雕龙学术论坛征文活动第一名;参获广东省及全国学会科技进步一等奖3项、二等奖1项。兼任中国中药协会中药产品开发与培育专委会副主任委员、中国医药生物技术协会药物分析技术分会委员兼青委会秘书长、中国仪器仪表学会近红外光谱分会理事等。
中药糖类上市药物具有抗肿瘤、抗病毒、抗炎、调节血糖等多种生物活性,开发上市的糖类药物在临床上疗效显著,常用于恶性肿瘤、神经系统、泌尿系统、免疫系统等疾病的治疗或辅助治疗,应用前景广阔。研究表明中药糖类上市药物主要通过调节细胞因子、免疫系统、肠道菌群等途径达到抗肿瘤、抗病毒、抗炎、调节血糖、增强免疫等作用。但糖类药物结构复杂,存在临床适应症不明确、基础研究薄弱、质量分析与标准研究不完善等问题。

以来源于单味中药材的糖类上市药物为对象,归纳梳理了其在临床应用、基础研究及质量控制等方面的研究现状;
针对中药糖类上市药物研究现状中的不足,明确未来研究方向,为中药糖类上市药物的研究与开发利用提供了参考。
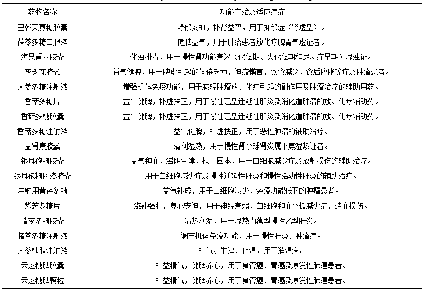
通过国家药品监督管理局官网(数据查询栏)、药智网数据库(https://db.yaozh.com/)检索,截止2022年12月31日,不完全统计,收集到18个上市药物(表1),如巴戟天寡糖胶囊、注射用黄芪多糖、人参糖肽注射液等。汇总药物的功能主治及适应病症,发现中药糖类上市药物多为肿瘤患者的辅助用药,用于改善免疫功能低下导致的白细胞减少、骨髓抑制等症状;另外对乙型肝炎、肾功能不全、糖尿病等多种疾病也有一定的治疗或调节作用。Tab.1 Summary of marketed carbohydrate drugs from single herbs
2.1 恶性肿瘤
中医理论认为,肿瘤的病机主要是正气虚弱、外邪入侵。中药用药在辨证论治基础上以健脾补气为核心,药物作用温和,辅助治疗癌症的同时维持机体的免疫功能。黄芪多糖可以减少或减轻化疗肿瘤患者不良反应的发生。2.2 抑郁症及其相关疾病
抑郁症是以情绪低下为主的精神类疾病,临床表现为心情低落、沉默少语、反应迟钝等,严重影响身心健康。临床研究表明巴戟天寡糖胶囊对轻中度抑郁症患者具有良好疗效。与阿戈美拉汀联合治疗,可以改善老年患者的抑郁症状,提高生存质量。2.3 泌尿系统疾病
海昆肾喜胶囊具有化浊排毒、利水消肿功效,通过增加肾脏血流量、调节免疫、抑制氧化等方式修复肾小球系膜,治疗肾小球滤过率低下导致的相关疾病疗效显著。2.4 感染性疾病
慢性乙型肝炎(Chronic Hepatitis B,CHB)是由乙肝病毒(Hepatitis B virus,HBV)引起的肝脏炎性病变,可诱发肝硬化甚至肝癌,威胁生命安全。病毒的持续复制及肝损伤是CHB的主要作用特点,因此临床治疗应同时关注这两方面。2.5 免疫低下疾病
白细胞减少是化疗引起的常见疾病,可引起病原微生物的感染,严重者可危及生命。大肠癌患者化疗前应用黄芪多糖注射液,黄芪多糖对外周血白细胞和骨髓的保护作用明显。临床上采用注射用黄芪多糖联合紫杉醇同步放疗方法治疗110例宫颈癌化疗患者。2.6 其它
部分中药糖类上市药物对高血糖及肝损患者有一定疗效。人参糖肽能降低肝糖原分解速度及含量,加快消耗葡萄糖,降低血糖。灰树花胶囊可明显提高治疗组患者的干预有效率,改善血糖水平。主要包括抗肿瘤作用、抗抑郁作用、调节血糖、抗病毒作用、抗炎作用、抗辐射作用、抗氧化作用等方面的研究。中药糖类上市药物作为一类具有特色的中药上市药品,临床应用于多种疾病的防治或辅助治疗,取得了不错的应用效果。同时,其他已经上市的中药制剂(如传统工艺制备的产品)也包含大量的糖类成分,其作用与价值日益受到重视。近期研究表明中药糖类成分在老年健康、情绪调节、肿瘤防治等领域具有潜在应用价值。提示在中医药大健康领域,中药糖类成分具有良好的应用前景,值得重视与开发。